proxy for a VTK object(s) on a server More...
#include <vtkSMProxy.h>


Public Types | |
| enum | ResetPropertiesMode { DEFAULT = 0, ONLY_XML = 1, ONLY_DOMAIN = 2 } |
| enum | { COPY_PROXY_PROPERTY_VALUES_BY_REFERENCE = 0, COPY_PROXY_PROPERTY_VALUES_BY_CLONING } |
| Flags used for the proxyPropertyCopyFlag argument to the Copy method. More... | |
| typedef vtkSMRemoteObject | Superclass |
Public Types inherited from vtkSMRemoteObject | |
| typedef vtkSMSessionObject | Superclass |
Public Types inherited from vtkSMSessionObject | |
| typedef vtkSMObject | Superclass |
Public Types inherited from vtkSMObject | |
| typedef vtkObject | Superclass |
Public Member Functions | |
| virtual const char * | GetClassName () |
| virtual int | IsA (const char *type) |
| void | PrintSelf (ostream &os, vtkIndent indent) override |
| void | SetAnnotation (const char *key, const char *value) |
| const char * | GetAnnotation (const char *key) |
| Retrieve an annotation with a given key. More... | |
| void | RemoveAnnotation (const char *key) |
| Remove a given annotation based on its key to the proxy. More... | |
| void | RemoveAllAnnotations () |
| Remove all proxy annotations. More... | |
| bool | HasAnnotation (const char *key) |
| Return true if a given annotation exists. More... | |
| int | GetNumberOfAnnotations () |
| Return the number of available annotations. More... | |
| const char * | GetAnnotationKeyAt (int index) |
| Return the nth key of the available annotations. More... | |
| void | SetLocation (vtkTypeUInt32) override |
| Get/Set the location where the underlying VTK-objects are created. More... | |
| virtual vtkSMProperty * | GetProperty (const char *name) |
| Return the property with the given name. More... | |
| virtual vtkSMProperty * | GetProperty (const char *name, int selfOnly) |
| Return a property of the given name from self or one of the sub-proxies. More... | |
| const char * | GetPropertyName (vtkSMProperty *prop) |
| Given a property pointer, returns the name that was used to add it to the proxy. More... | |
| virtual void | UpdateVTKObjects () |
| Update the VTK object on the server by pushing the values of all modified properties (un-modified properties are ignored). More... | |
| virtual void | RecreateVTKObjects () |
| Recreate the VTK object for this proxy. More... | |
| void | InvokeCommand (const char *name) |
| Convenience method equivalent to UpdateProperty(name, 1). More... | |
| virtual vtkSMPropertyIterator * | NewPropertyIterator () |
| Returns a new (initialized) iterator of the properties. More... | |
| unsigned int | GetNumberOfConsumers () |
| Returns the number of consumers. More... | |
| vtkSMProxy * | GetConsumerProxy (unsigned int idx) |
| Returns the consumer of given index. More... | |
| vtkSMProperty * | GetConsumerProperty (unsigned int idx) |
| Returns the corresponding property of the consumer of given index. More... | |
| unsigned int | GetNumberOfProducers () |
| Returns the number of proxies this proxy depends on (uses or is connected to through the pipeline). More... | |
| vtkSMProxy * | GetProducerProxy (unsigned int idx) |
| Returns a proxy this proxy depends on, given index. More... | |
| vtkSMProperty * | GetProducerProperty (unsigned int idx) |
| Returns the property holding a producer proxy given an index. More... | |
| virtual void | UpdatePropertyInformation () |
| Updates all property information by calling UpdateInformation() and populating the values. More... | |
| virtual void | UpdatePropertyInformation (vtkSMProperty *prop) |
| Similar to UpdatePropertyInformation() but updates only the given property. More... | |
| virtual void | MarkAllPropertiesAsModified () |
| Marks all properties as modified. More... | |
| virtual void | ResetPropertiesToXMLDefaults () |
| Use this method to set all properties on this proxy to their default values. More... | |
| virtual void | ResetPropertiesToDomainDefaults () |
| Use this method to set all properties on this proxy to their default domains. More... | |
| virtual void | ResetPropertiesToDefault (ResetPropertiesMode mode=DEFAULT) |
| Use this method to set all properties on this proxy to their default domain or values. More... | |
| virtual void | MarkModified (vtkSMProxy *modifiedProxy) |
| Calls MarkDirty() and invokes ModifiedEvent. More... | |
| void | InitializeAndCopyFromProxy (vtkSMProxy *source) |
| Given a source proxy, makes this proxy point to the same server-side object (with a new id). More... | |
| virtual void | MarkDirty (vtkSMProxy *modifiedProxy) |
| Dirty means this algorithm will execute during next update. More... | |
| vtkObjectBase * | GetClientSideObject () |
| Returns the client side object associated with the VTKObjectID (if any). More... | |
| virtual vtkPVXMLElement * | SaveXMLState (vtkPVXMLElement *root) |
| Saves the state of the proxy. More... | |
| virtual vtkPVXMLElement * | SaveXMLState (vtkPVXMLElement *root, vtkSMPropertyIterator *iter) |
| The iterator is use to filter the property available on the given proxy. More... | |
| virtual int | LoadXMLState (vtkPVXMLElement *element, vtkSMProxyLocator *locator) |
| Loads the proxy state from the XML element. More... | |
| void | UpdateSelfAndAllInputs () |
| This method call UpdateVTKObjects on the current pipeline by starting at the sources. More... | |
| bool | GetIsSubProxy () |
| A proxy instance can be a sub-proxy for some other proxy. More... | |
| vtkSMProxy * | GetParentProxy () |
| If this instance is a sub-proxy, this method will return the proxy of which this instance is an immediate sub-proxy. More... | |
| vtkSMProxy * | GetTrueParentProxy () |
| Call GetParentProxy() recursively till a proxy that is not a subproxy of any other proxy is found. More... | |
| void | EnableLocalPushOnly () override |
| Allow to switch off any push of state change to the server for that particular object. More... | |
| void | DisableLocalPushOnly () override |
| Enable the given remote object to communicate its state normally to the server location. More... | |
| const vtkSMMessage * | GetFullState () override |
| This method return the full object state that can be used to create that object from scratch. More... | |
| void | LoadState (const vtkSMMessage *msg, vtkSMProxyLocator *locator) override |
| This method is used to initialise the object to the given state If the definitionOnly Flag is set to True the proxy won't load the properties values and just setup the new proxy hierarchy with all subproxy globalID set. More... | |
| vtkSMPropertyGroup * | GetPropertyGroup (size_t index) const |
Returns the property group at index for the proxy. More... | |
| size_t | GetNumberOfPropertyGroups () const |
| Returns the number of property groups that the proxy contains. More... | |
| const char * | GetLogNameOrDefault () |
| A helper that makes up an default name if none is provided. More... | |
| bool | UpdateProperty (const char *name) |
| Update the value of one property (pushed to the server) if it is modified. More... | |
| bool | UpdateProperty (const char *name, int force) |
| Update the value of one property (pushed to the server) if it is modified. More... | |
| virtual char * | GetVTKClassName () |
| Returns the type of object managed by the proxy. More... | |
| virtual void | SetVTKClassName (const char *) |
| the type of object created by the proxy. More... | |
| virtual char * | GetXMLName () |
| Assigned by the XML parser. More... | |
| virtual char * | GetXMLGroup () |
| Assigned by the XML parser. More... | |
| virtual char * | GetXMLLabel () |
| Assigned by the XML parser. More... | |
| void | Copy (vtkSMProxy *src) |
| Copies values of all the properties and sub-proxies from src. More... | |
| void | Copy (vtkSMProxy *src, const char *exceptionClass) |
| Copies values of all the properties and sub-proxies from src. More... | |
| virtual void | Copy (vtkSMProxy *src, const char *exceptionClass, int proxyPropertyCopyFlag) |
| Copies values of all the properties and sub-proxies from src. More... | |
| virtual vtkSMDocumentation * | GetDocumentation () |
| Returns the documentation for this proxy. More... | |
| virtual vtkPVXMLElement * | GetHints () |
The server manager configuration XML may define <Hints/> element for a proxy. More... | |
| virtual int | GetObjectsCreated () |
| Returns if the VTK objects for this proxy have been created. More... | |
| bool | GatherInformation (vtkPVInformation *information) |
| Gathers information about this proxy. More... | |
| bool | GatherInformation (vtkPVInformation *information, vtkTypeUInt32 location) |
| Gathers information about this proxy. More... | |
| void | PrototypeOn () override |
| Allow user to set the remote object to be discard for Undo/Redo action. More... | |
| void | PrototypeOff () override |
| Allow user to set the remote object to be discard for Undo/Redo action. More... | |
| void | SetPrototype (bool undo) override |
| Allow user to set the remote object to be discard for Undo/Redo action. More... | |
| void | SetLogName (const char *name) |
| Log name is a name for this proxy that will be used when logging status messages. More... | |
| virtual char * | GetLogName () |
| Log name is a name for this proxy that will be used when logging status messages. More... | |
Public Member Functions inherited from vtkSMRemoteObject | |
| void | PrintSelf (ostream &os, vtkIndent indent) override |
| void | SetSession (vtkSMSession *) override |
| Override the SetSession so if the object already have an ID we automatically register it to the associated session. More... | |
| bool | HasGlobalID () |
| Allow the user to test if the RemoteObject has already a GlobalID without assigning a new one to it. More... | |
| virtual bool | IsLocalPushOnly () |
| Let the session be aware that even if the Location is client only, the message should not be send to the server for a general broadcast. More... | |
| virtual vtkTypeUInt32 | GetLocation () |
| Get/Set the location where the underlying VTK-objects are created. More... | |
| virtual vtkTypeUInt32 | GetGlobalID () |
| Get the global unique id for this object. More... | |
| const char * | GetGlobalIDAsString () |
| Get the global unique id for this object. More... | |
| bool | IsPrototype () |
| Allow user to set the remote object to be discard for Undo/Redo action. More... | |
Public Member Functions inherited from vtkSMSessionObject | |
| void | PrintSelf (ostream &os, vtkIndent indent) override |
| virtual vtkSMSessionProxyManager * | GetSessionProxyManager () |
| Return the corresponding ProxyManager if any. More... | |
| virtual vtkSMSession * | GetSession () |
| Get/Set the session on wihch this object exists. More... | |
Public Member Functions inherited from vtkObject | |
| vtkBaseTypeMacro (vtkObject, vtkObjectBase) | |
| virtual void | DebugOn () |
| virtual void | DebugOff () |
| bool | GetDebug () |
| void | SetDebug (bool debugFlag) |
| virtual void | Modified () |
| virtual vtkMTimeType | GetMTime () |
| void | RemoveObserver (unsigned long tag) |
| void | RemoveObservers (unsigned long event) |
| void | RemoveObservers (const char *event) |
| void | RemoveAllObservers () |
| int | HasObserver (unsigned long event) |
| int | HasObserver (const char *event) |
| int | InvokeEvent (unsigned long event) |
| int | InvokeEvent (const char *event) |
| unsigned long | AddObserver (unsigned long event, vtkCommand *, float priority=0.0f) |
| unsigned long | AddObserver (const char *event, vtkCommand *, float priority=0.0f) |
| vtkCommand * | GetCommand (unsigned long tag) |
| void | RemoveObserver (vtkCommand *) |
| void | RemoveObservers (unsigned long event, vtkCommand *) |
| void | RemoveObservers (const char *event, vtkCommand *) |
| int | HasObserver (unsigned long event, vtkCommand *) |
| int | HasObserver (const char *event, vtkCommand *) |
| unsigned long | AddObserver (unsigned long event, U observer, void(T::*callback)(), float priority=0.0f) |
| unsigned long | AddObserver (unsigned long event, U observer, void(T::*callback)(vtkObject *, unsigned long, void *), float priority=0.0f) |
| unsigned long | AddObserver (unsigned long event, U observer, bool(T::*callback)(vtkObject *, unsigned long, void *), float priority=0.0f) |
| int | InvokeEvent (unsigned long event, void *callData) |
| int | InvokeEvent (const char *event, void *callData) |
| unsigned long | AddObserver (unsigned long event, vtkCommand *, float priority=0.0f) |
| unsigned long | AddObserver (const char *event, vtkCommand *, float priority=0.0f) |
| vtkCommand * | GetCommand (unsigned long tag) |
| void | RemoveObserver (vtkCommand *) |
| void | RemoveObservers (unsigned long event, vtkCommand *) |
| void | RemoveObservers (const char *event, vtkCommand *) |
| int | HasObserver (unsigned long event, vtkCommand *) |
| int | HasObserver (const char *event, vtkCommand *) |
| unsigned long | AddObserver (unsigned long event, U observer, void(T::*callback)(), float priority=0.0f) |
| unsigned long | AddObserver (unsigned long event, U observer, void(T::*callback)(vtkObject *, unsigned long, void *), float priority=0.0f) |
| unsigned long | AddObserver (unsigned long event, U observer, bool(T::*callback)(vtkObject *, unsigned long, void *), float priority=0.0f) |
| int | InvokeEvent (unsigned long event, void *callData) |
| int | InvokeEvent (const char *event, void *callData) |
Public Member Functions inherited from vtkObjectBase | |
| const char * | GetClassName () const |
| virtual void | Delete () |
| virtual void | FastDelete () |
| void | Print (ostream &os) |
| virtual void | Register (vtkObjectBase *o) |
| virtual void | UnRegister (vtkObjectBase *o) |
| void | SetReferenceCount (int) |
| virtual void | PrintHeader (ostream &os, vtkIndent indent) |
| virtual void | PrintTrailer (ostream &os, vtkIndent indent) |
| int | GetReferenceCount () |
| void | PrintRevisions (ostream &) |
| virtual void | PrintHeader (ostream &os, vtkIndent indent) |
| virtual void | PrintTrailer (ostream &os, vtkIndent indent) |
| int | GetReferenceCount () |
| void | PrintRevisions (ostream &) |
Static Public Member Functions | |
| static vtkSMProxy * | New () |
| static int | IsTypeOf (const char *type) |
| static vtkSMProxy * | SafeDownCast (vtkObject *o) |
Static Public Member Functions inherited from vtkSMRemoteObject | |
| static int | IsTypeOf (const char *type) |
| static vtkSMRemoteObject * | SafeDownCast (vtkObject *o) |
Static Public Member Functions inherited from vtkSMSessionObject | |
| static vtkSMSessionObject * | New () |
| static int | IsTypeOf (const char *type) |
| static vtkSMSessionObject * | SafeDownCast (vtkObject *o) |
Static Public Member Functions inherited from vtkSMObject | |
| static vtkSMObject * | New () |
| static int | IsTypeOf (const char *type) |
| static vtkSMObject * | SafeDownCast (vtkObject *o) |
Static Public Member Functions inherited from vtkObject | |
| static vtkObject * | New () |
| static void | BreakOnError () |
| static void | SetGlobalWarningDisplay (int val) |
| static void | GlobalWarningDisplayOn () |
| static void | GlobalWarningDisplayOff () |
| static int | GetGlobalWarningDisplay () |
| static void | SetGlobalWarningDisplay (int val) |
| static void | GlobalWarningDisplayOn () |
| static void | GlobalWarningDisplayOff () |
| static int | GetGlobalWarningDisplay () |
Static Public Member Functions inherited from vtkObjectBase | |
| static vtkTypeBool | IsTypeOf (const char *name) |
| static vtkObjectBase * | New () |
| static vtkObjectBase * | New () |
Protected Member Functions | |
| vtkSMProxy () | |
| ~vtkSMProxy () override | |
| void | ExecuteStream (const vtkClientServerStream &msg, bool ignore_errors=false, vtkTypeUInt32 location=0) |
| Invoke that takes a vtkClientServerStream as the argument. More... | |
| virtual void | UpdateAndPushAnnotationState () |
| virtual void | AddProperty (const char *name, vtkSMProperty *prop) |
| Add a property with the given key (name). More... | |
| virtual void | MarkConsumersAsDirty (vtkSMProxy *modifiedProxy) |
Calls MarkDirtyFromProducer on all consumers. More... | |
| virtual void | MarkDirtyFromProducer (vtkSMProxy *modifiedProxy, vtkSMProxy *producer, vtkSMProperty *property) |
MarkConsumersAsDirty calls this method on each consumer, instead of directly calling MarkDirty on the consumer. More... | |
| void | MarkInputsAsDirty () |
| This method is called by vtkSMRepresentationProxy whenever the time request for the pipeline may have potentially changed. More... | |
| virtual void | CreateVTKObjects () |
| Given a class name (by setting VTKClassName) and server ids (by setting ServerIDs), this methods instantiates the objects on the server(s) More... | |
| void | RemoveAllObservers () |
| Cleanup code. More... | |
| virtual void | SetPropertyModifiedFlag (const char *name, int flag) |
| Note on property modified flags: The modified flag of each property associated with a proxy is stored in the proxy object instead of in the property itself. More... | |
| void | AddSubProxy (const char *name, vtkSMProxy *proxy, int overrideOK=0) |
| Add a sub-proxy. More... | |
| void | RemoveSubProxy (const char *name) |
| Remove a sub-proxy. More... | |
| vtkSMProxy * | GetSubProxy (const char *name) |
| Returns a sub-proxy. More... | |
| vtkSMProxy * | GetSubProxy (unsigned int index) |
| Returns a sub-proxy. More... | |
| const char * | GetSubProxyName (unsigned int index) |
| Returns the name used to store sub-proxy. More... | |
| const char * | GetSubProxyName (vtkSMProxy *) |
| Returns the name used to store sub-proxy. More... | |
| unsigned int | GetNumberOfSubProxies () |
| Returns the number of sub-proxies. More... | |
| virtual void | AddConsumer (vtkSMProperty *property, vtkSMProxy *proxy) |
| Called by a proxy property, this adds the property,proxy pair to the list of consumers. More... | |
| virtual void | RemoveConsumer (vtkSMProperty *property, vtkSMProxy *proxy) |
| Remove the property,proxy pair from the list of consumers. More... | |
| virtual void | RemoveAllConsumers () |
| Remove all consumers. More... | |
| void | AddProducer (vtkSMProperty *property, vtkSMProxy *proxy) |
| Called by an proxy/input property to add property, proxy pair to the list of producers. More... | |
| void | RemoveProducer (vtkSMProperty *property, vtkSMProxy *proxy) |
| Remove the property,proxy pair from the list of producers. More... | |
| virtual void | PostUpdateData (bool using_cache) |
| This method is called after the algorithm(s) (if any) associated with this proxy execute. More... | |
| bool | WarnIfDeprecated () |
| If a proxy is deprecated, prints a warning. More... | |
| virtual void | UpdatePipelineInformation () |
| This method simply iterates over subproxies and calls UpdatePipelineInformation() on them. More... | |
| void | LinkProperty (vtkSMProperty *inputProperty, vtkSMProperty *outputProperty) |
| Links properties such that when inputProperty's checked or unchecked values are changed, the outputProperty's corresponding values are also changed. More... | |
| vtkSMPropertyGroup * | NewPropertyGroup (vtkPVXMLElement *propElement) |
| Parses the XML to create a new property group. More... | |
| void | AppendPropertyGroup (vtkSMPropertyGroup *group) |
| Adds a property groups. More... | |
| void | ExposeSubProxyProperty (const char *subproxy_name, const char *property_name, const char *exposed_name, int overrideOK=0) |
| Expose a subproxy property from the base proxy. More... | |
| virtual void | ExecuteSubProxyEvent (vtkSMProxy *o, unsigned long event, void *data) |
| Handle events fired by subproxies. More... | |
| virtual int | CreateSubProxiesAndProperties (vtkSMSessionProxyManager *pm, vtkPVXMLElement *element) |
| virtual void | UpdatePropertyInformationInternal (vtkSMProperty *prop=NULL) |
| Called to update the property information on the property. More... | |
| void | RebuildStateForProperties () |
| vtkSMProxy tracks state of properties on this proxy in an internal State object. More... | |
| virtual void | SetLogNameInternal (const char *name, bool propagate_to_subproxies, bool propagate_to_proxylistdomains) |
Internal method used by SetLogName More... | |
| bool | ArePropertiesModified () |
| Indicates if any properties are modified. More... | |
| void | SetHints (vtkPVXMLElement *hints) |
| void | SetDeprecated (vtkPVXMLElement *deprecated) |
| void | SetXMLElement (vtkPVXMLElement *element) |
| vtkSMProxy (const vtkSMProxy &)=delete | |
| void | operator= (const vtkSMProxy &)=delete |
| virtual const vtkClientServerStream & | GetLastResult () |
| Get the last result. More... | |
| virtual const vtkClientServerStream & | GetLastResult (vtkTypeUInt32 location) |
| Get the last result. More... | |
| virtual void | SetXMLName (const char *) |
| Assigned by the XML parser. More... | |
| virtual void | SetXMLGroup (const char *) |
| Assigned by the XML parser. More... | |
| virtual void | SetXMLLabel (const char *) |
| Assigned by the XML parser. More... | |
| virtual void | SetXMLSubProxyName (const char *) |
| Assigned by the XML parser. More... | |
| vtkSMProperty * | NewProperty (const char *name) |
| Creates a new property and initializes it by calling ReadXMLAttributes() with the right XML element. More... | |
| vtkSMProperty * | NewProperty (const char *name, vtkPVXMLElement *propElement) |
| Creates a new property and initializes it by calling ReadXMLAttributes() with the right XML element. More... | |
| virtual int | ReadXMLAttributes (vtkSMSessionProxyManager *pm, vtkPVXMLElement *element) |
| Read attributes from an XML element. More... | |
| void | SetupExposedProperties (const char *subproxy_name, vtkPVXMLElement *element) |
| Read attributes from an XML element. More... | |
| void | SetupSharedProperties (vtkSMProxy *subproxy, vtkPVXMLElement *element) |
| Read attributes from an XML element. More... | |
Protected Member Functions inherited from vtkSMRemoteObject | |
| vtkSMRemoteObject () | |
| Default constructor. More... | |
| ~vtkSMRemoteObject () override | |
| Destructor. More... | |
| void | PushState (vtkSMMessage *msg) |
| Subclasses can call this method to send a message to its state object on the server processes specified. More... | |
| bool | PullState (vtkSMMessage *msg) |
| Subclasses can call this method to pull the state from the state-object on the server processes specified. More... | |
| void | SetGlobalID (vtkTypeUInt32 guid) |
| Set the GlobalUniqueId. More... | |
| vtkTypeUInt32 | GetFilteredLocation () |
Protected Member Functions inherited from vtkSMSessionObject | |
| vtkSMSessionObject () | |
| ~vtkSMSessionObject () override | |
Protected Member Functions inherited from vtkSMObject | |
| vtkSMObject () | |
| ~vtkSMObject () override | |
Protected Member Functions inherited from vtkObject | |
| vtkObject () | |
| virtual | ~vtkObject () |
| void | RegisterInternal (vtkObjectBase *, vtkTypeBool check) VTK_OVERRIDE |
| void | UnRegisterInternal (vtkObjectBase *, vtkTypeBool check) VTK_OVERRIDE |
| void | InternalGrabFocus (vtkCommand *mouseEvents, vtkCommand *keypressEvents=NULL) |
| void | InternalReleaseFocus () |
| void | InternalGrabFocus (vtkCommand *mouseEvents, vtkCommand *keypressEvents=NULL) |
| void | InternalReleaseFocus () |
Protected Member Functions inherited from vtkObjectBase | |
| vtkObjectBase () | |
| virtual | ~vtkObjectBase () |
| virtual void | CollectRevisions (ostream &) |
| virtual void | ReportReferences (vtkGarbageCollector *) |
| vtkObjectBase (const vtkObjectBase &) | |
| void | operator= (const vtkObjectBase &) |
Friends | |
| class | vtkSMProxyInfo |
| class | vtkSMCameraLink |
| These classes have been declared as friends to minimize the public interface exposed by vtkSMProxy. More... | |
| class | vtkSMCompoundProxy |
| These classes have been declared as friends to minimize the public interface exposed by vtkSMProxy. More... | |
| class | vtkSMCompoundSourceProxy |
| These classes have been declared as friends to minimize the public interface exposed by vtkSMProxy. More... | |
| class | vtkSMInputProperty |
| These classes have been declared as friends to minimize the public interface exposed by vtkSMProxy. More... | |
| class | vtkSMOrderedPropertyIterator |
| These classes have been declared as friends to minimize the public interface exposed by vtkSMProxy. More... | |
| class | vtkSMPart |
| These classes have been declared as friends to minimize the public interface exposed by vtkSMProxy. More... | |
| class | vtkSMProperty |
| These classes have been declared as friends to minimize the public interface exposed by vtkSMProxy. More... | |
| class | vtkSMPropertyIterator |
| These classes have been declared as friends to minimize the public interface exposed by vtkSMProxy. More... | |
| class | vtkSMNamedPropertyIterator |
| These classes have been declared as friends to minimize the public interface exposed by vtkSMProxy. More... | |
| class | vtkSMSessionProxyManager |
| These classes have been declared as friends to minimize the public interface exposed by vtkSMProxy. More... | |
| class | vtkSMProxyObserver |
| These classes have been declared as friends to minimize the public interface exposed by vtkSMProxy. More... | |
| class | vtkSMProxyProperty |
| These classes have been declared as friends to minimize the public interface exposed by vtkSMProxy. More... | |
| class | vtkSMProxyRegisterUndoElement |
| These classes have been declared as friends to minimize the public interface exposed by vtkSMProxy. More... | |
| class | vtkSMProxyUnRegisterUndoElement |
| These classes have been declared as friends to minimize the public interface exposed by vtkSMProxy. More... | |
| class | vtkSMSourceProxy |
| These classes have been declared as friends to minimize the public interface exposed by vtkSMProxy. More... | |
| class | vtkSMUndoRedoStateLoader |
| These classes have been declared as friends to minimize the public interface exposed by vtkSMProxy. More... | |
| class | vtkSMDeserializerProtobuf |
| These classes have been declared as friends to minimize the public interface exposed by vtkSMProxy. More... | |
| class | vtkSMStateLocator |
| These classes have been declared as friends to minimize the public interface exposed by vtkSMProxy. More... | |
| class | vtkSMMultiServerSourceProxy |
| These classes have been declared as friends to minimize the public interface exposed by vtkSMProxy. More... | |
| class | vtkSMStateLoader |
| These classes have been declared as friends to minimize the public interface exposed by vtkSMProxy. More... | |
| char * | SIClassName |
| SIClassName identifies the classname for the helper on the server side. More... | |
| virtual void | SetSIClassName (const char *) |
| SIClassName identifies the classname for the helper on the server side. More... | |
| virtual char * | GetSIClassName () |
| SIClassName identifies the classname for the helper on the server side. More... | |
proxy for a VTK object(s) on a server
vtkSMProxy manages VTK object(s) that are created on a server using the proxy pattern. The managed object is manipulated through properties. The type of object created and managed by vtkSMProxy is determined by the VTKClassName variable. The object is managed by getting the desired property from the proxy, changing it's value and updating the server with UpdateVTKObjects(). A proxy can be composite. Sub-proxies can be added by the proxy manager. This is transparent to the user who sees all properties as if they belong to the root proxy.
A proxy keeps an iVar ConnectionID. This is the connection ID for the connection on which this proxy exists. Currently, since a ParaView client is connected to 1 and only 1 server. This ID is insignificant. However, it provides the ground work to enable a client to connect with multiple servers. ConnectionID must be set immediately after instantiating the proxy (if at all). Changing the ConnectionID after that can be dangerous.
Once a proxy has been defined, it can be listed in another secondary group
When defining a proxy in the XML configuration file, to derive the property interface from another proxy definition, we can use attributes "base_proxygroup" and "base_proxyname" which identify the proxy group and proxy name of another proxy. Base interfaces can be defined recursively, however care must be taken to avoid cycles.
There are several special XML features available for subproxies.
Definition at line 152 of file vtkSMProxy.h.
Definition at line 156 of file vtkSMProxy.h.
| Enumerator | |
|---|---|
| DEFAULT | |
| ONLY_XML | |
| ONLY_DOMAIN | |
Definition at line 381 of file vtkSMProxy.h.
| anonymous enum |
Flags used for the proxyPropertyCopyFlag argument to the Copy method.
| Enumerator | |
|---|---|
| COPY_PROXY_PROPERTY_VALUES_BY_REFERENCE | |
| COPY_PROXY_PROPERTY_VALUES_BY_CLONING | |
Definition at line 402 of file vtkSMProxy.h.
|
protected |
|
overrideprotected |
|
protecteddelete |
|
static |
|
virtual |
Reimplemented from vtkSMRemoteObject.
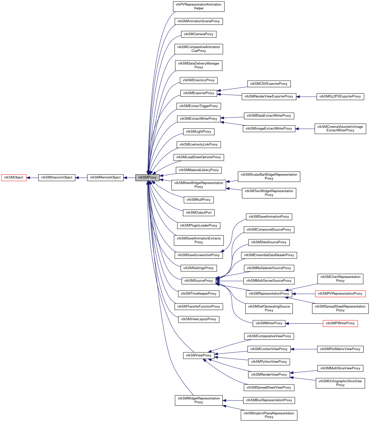
Reimplemented in vtkSMMultiplexerSourceProxy, vtkSMRepresentationProxy, vtkSMSettingsProxy, vtkSMViewProxy, vtkSMViewLayoutProxy, vtkSMSourceProxy, vtkSMOutputPort, vtkSMLoadStateOptionsProxy, vtkSMPVMoleculeRepresentationProxy, vtkSMCompoundSourceProxy, vtkSMSelfGeneratingSourceProxy, vtkSMSaveScreenshotProxy, vtkSMDataDeliveryManagerProxy, vtkSMPVRepresentationProxy, vtkSMNewWidgetRepresentationProxy, vtkSMRenderViewProxy, vtkSMSaveAnimationProxy, vtkSMContextViewProxy, vtkSMSaveAnimationExtractsProxy, vtkSMLiveInsituLinkProxy, vtkSMComparativeViewProxy, vtkSMTransferFunctionProxy, vtkSMPythonViewProxy, vtkSMComparativeAnimationCueProxy, vtkPVRepresentationAnimationHelper, vtkSMCSVExporterProxy, vtkSMExporterProxy, vtkSMDataSourceProxy, vtkSMImageExtractWriterProxy, vtkSMScalarBarWidgetRepresentationProxy, vtkSMMultiServerSourceProxy, vtkSMExtractTriggerProxy, vtkSMWriterProxy, vtkSMBoxRepresentationProxy, vtkSMCinemaVolumetricImageExtractWriterProxy, vtkSMDirectoryProxy, vtkSMPWriterProxy, vtkSMSpreadSheetViewProxy, vtkSMWidgetRepresentationProxy, vtkSMRenderViewExporterProxy, vtkSMExtractWriterProxy, vtkSMPluginLoaderProxy, vtkSMPSWriterProxy, vtkSMImplicitPlaneRepresentationProxy, vtkSMLightProxy, vtkSMMaterialLibraryProxy, vtkSMMultiSliceViewProxy, vtkSMAnimationSceneProxy, vtkSMDataExtractWriterProxy, vtkSMCameraProxy, vtkSMChartRepresentationProxy, vtkSMPlotMatrixViewProxy, vtkSMSpreadSheetRepresentationProxy, vtkSMTextWidgetRepresentationProxy, vtkSMGL2PSExporterProxy, vtkSMEnsembleDataReaderProxy, vtkSMNullProxy, vtkSMTimeKeeperProxy, and vtkSMOrthographicSliceViewProxy.
Reimplemented from vtkSMRemoteObject.
Reimplemented in vtkSMMultiplexerSourceProxy, vtkSMRepresentationProxy, vtkSMSettingsProxy, vtkSMViewProxy, vtkSMViewLayoutProxy, vtkSMSourceProxy, vtkSMOutputPort, vtkSMLoadStateOptionsProxy, vtkSMPVMoleculeRepresentationProxy, vtkSMCompoundSourceProxy, vtkSMSelfGeneratingSourceProxy, vtkSMSaveScreenshotProxy, vtkSMDataDeliveryManagerProxy, vtkSMPVRepresentationProxy, vtkSMNewWidgetRepresentationProxy, vtkSMRenderViewProxy, vtkSMSaveAnimationProxy, vtkSMContextViewProxy, vtkSMSaveAnimationExtractsProxy, vtkSMLiveInsituLinkProxy, vtkSMComparativeViewProxy, vtkSMTransferFunctionProxy, vtkSMPythonViewProxy, vtkSMComparativeAnimationCueProxy, vtkPVRepresentationAnimationHelper, vtkSMCSVExporterProxy, vtkSMExporterProxy, vtkSMDataSourceProxy, vtkSMImageExtractWriterProxy, vtkSMScalarBarWidgetRepresentationProxy, vtkSMMultiServerSourceProxy, vtkSMExtractTriggerProxy, vtkSMWriterProxy, vtkSMBoxRepresentationProxy, vtkSMCinemaVolumetricImageExtractWriterProxy, vtkSMDirectoryProxy, vtkSMPWriterProxy, vtkSMSpreadSheetViewProxy, vtkSMWidgetRepresentationProxy, vtkSMRenderViewExporterProxy, vtkSMExtractWriterProxy, vtkSMPluginLoaderProxy, vtkSMPSWriterProxy, vtkSMImplicitPlaneRepresentationProxy, vtkSMLightProxy, vtkSMMaterialLibraryProxy, vtkSMMultiSliceViewProxy, vtkSMAnimationSceneProxy, vtkSMDataExtractWriterProxy, vtkSMCameraProxy, vtkSMChartRepresentationProxy, vtkSMPlotMatrixViewProxy, vtkSMSpreadSheetRepresentationProxy, vtkSMTextWidgetRepresentationProxy, vtkSMGL2PSExporterProxy, vtkSMEnsembleDataReaderProxy, vtkSMNullProxy, vtkSMTimeKeeperProxy, and vtkSMOrthographicSliceViewProxy.
|
static |
|
overridevirtual |
Reimplemented from vtkSMObject.
Reimplemented in vtkSMRepresentationProxy, vtkSMSettingsProxy, vtkSMViewProxy, vtkSMViewLayoutProxy, vtkSMSourceProxy, vtkSMPVMoleculeRepresentationProxy, vtkSMSelfGeneratingSourceProxy, vtkSMSaveScreenshotProxy, vtkSMDataDeliveryManagerProxy, vtkSMPVRepresentationProxy, vtkSMNewWidgetRepresentationProxy, vtkSMRenderViewProxy, vtkSMContextViewProxy, vtkSMComparativeViewProxy, vtkSMTransferFunctionProxy, vtkSMPythonViewProxy, vtkSMComparativeAnimationCueProxy, vtkSMImageExtractWriterProxy, vtkSMScalarBarWidgetRepresentationProxy, vtkSMWriterProxy, vtkSMBoxRepresentationProxy, vtkSMCinemaVolumetricImageExtractWriterProxy, vtkSMPWriterProxy, vtkSMSpreadSheetViewProxy, vtkSMWidgetRepresentationProxy, vtkSMPSWriterProxy, vtkSMImplicitPlaneRepresentationProxy, vtkSMLightProxy, vtkSMMaterialLibraryProxy, vtkSMMultiSliceViewProxy, vtkSMCameraProxy, vtkSMChartRepresentationProxy, vtkSMPlotMatrixViewProxy, vtkSMSpreadSheetRepresentationProxy, vtkSMTextWidgetRepresentationProxy, vtkSMTimeKeeperProxy, and vtkSMOrthographicSliceViewProxy.
Retrieve an annotation with a given key.
If not found, this will return NULL.
| void vtkSMProxy::RemoveAnnotation | ( | const char * | key | ) |
Remove a given annotation based on its key to the proxy.
| void vtkSMProxy::RemoveAllAnnotations | ( | ) |
Remove all proxy annotations.
| bool vtkSMProxy::HasAnnotation | ( | const char * | key | ) |
Return true if a given annotation exists.
| int vtkSMProxy::GetNumberOfAnnotations | ( | ) |
Return the number of available annotations.
Return the nth key of the available annotations.
|
overridevirtual |
Get/Set the location where the underlying VTK-objects are created.
The value can be constructed by or-ing vtkSMSession::ServerFlags
Reimplemented from vtkSMRemoteObject.
|
inlinevirtual |
Return the property with the given name.
If no property is found NULL is returned.
Definition at line 205 of file vtkSMProxy.h.
|
virtual |
Return a property of the given name from self or one of the sub-proxies.
If selfOnly is set, the sub-proxies are not checked.
| const char* vtkSMProxy::GetPropertyName | ( | vtkSMProperty * | prop | ) |
Given a property pointer, returns the name that was used to add it to the proxy.
Returns NULL if the property is not in the proxy. If the property belongs to a sub-proxy, it returns the exposed name or NULL if the property is not exposed.
|
virtual |
Update the VTK object on the server by pushing the values of all modified properties (un-modified properties are ignored).
If the object has not been created, it will be created first.
Reimplemented in vtkSMCompoundSourceProxy, vtkSMMaterialLibraryProxy, vtkSMBoxRepresentationProxy, and vtkSMEnsembleDataReaderProxy.
|
virtual |
Recreate the VTK object for this proxy.
This is a convenient mechanism to create a new VTK object with the same state as an existing one in its stead.
|
inline |
Update the value of one property (pushed to the server) if it is modified.
If the object has not been created, it will be created first. If force is true, the property is pushed even if it not modified. Return true if UpdateProperty pushes the property value.
Definition at line 247 of file vtkSMProxy.h.
Update the value of one property (pushed to the server) if it is modified.
If the object has not been created, it will be created first. If force is true, the property is pushed even if it not modified. Return true if UpdateProperty pushes the property value.
|
inline |
Convenience method equivalent to UpdateProperty(name, 1).
Definition at line 254 of file vtkSMProxy.h.
|
virtual |
Returns the type of object managed by the proxy.
|
virtual |
the type of object created by the proxy.
This is used only when creating the server objects. Once the server object(s) have been created, changing this has no effect.
|
virtual |
Returns a new (initialized) iterator of the properties.
| unsigned int vtkSMProxy::GetNumberOfConsumers | ( | ) |
Returns the number of consumers.
Consumers are proxies that point to this proxy through a property (usually vtkSMProxyProperty)
| vtkSMProxy* vtkSMProxy::GetConsumerProxy | ( | unsigned int | idx | ) |
Returns the consumer of given index.
Consumers are proxies that point to this proxy through a property (usually vtkSMProxyProperty)
| vtkSMProperty* vtkSMProxy::GetConsumerProperty | ( | unsigned int | idx | ) |
Returns the corresponding property of the consumer of given index.
Consumers are proxies that point to this proxy through a property (usually vtkSMProxyProperty)
| unsigned int vtkSMProxy::GetNumberOfProducers | ( | ) |
Returns the number of proxies this proxy depends on (uses or is connected to through the pipeline).
| vtkSMProxy* vtkSMProxy::GetProducerProxy | ( | unsigned int | idx | ) |
Returns a proxy this proxy depends on, given index.
| vtkSMProperty* vtkSMProxy::GetProducerProperty | ( | unsigned int | idx | ) |
Returns the property holding a producer proxy given an index.
Note that this is a property of this proxy and it points to the producer proxy.
|
virtual |
Assigned by the XML parser.
The name assigned in the XML configuration. Can be used to figure out the origin of the proxy.
|
virtual |
Assigned by the XML parser.
The group in the XML configuration that this proxy belongs to. Can be used to figure out the origin of the proxy.
|
virtual |
Assigned by the XML parser.
The label assigned in the XML configuration. This is a more user-friendly name for the proxy, although it's cannot be used to locate the proxy.
|
virtual |
Updates all property information by calling UpdateInformation() and populating the values.
Reimplemented in vtkSMCameraProxy, and vtkSMBoxRepresentationProxy.
|
virtual |
Similar to UpdatePropertyInformation() but updates only the given property.
If the property does not belong to the proxy, the call is ignored.
Reimplemented in vtkSMCameraProxy, and vtkSMBoxRepresentationProxy.
|
virtual |
Marks all properties as modified.
This will cause them all to be sent to be sent on the next call to UpdateVTKObjects. This method is useful when the proxy is first created to make sure that the default property values in the properties is synced with the values in the actual objects.
|
virtual |
Use this method to set all properties on this proxy to their default values.
This iterates over all properties on this proxy, thus if this proxy had subproxies, this method will iterate over only the exposed properties and call vtkSMProperty::ResetToXMLDefaults().
|
virtual |
Use this method to set all properties on this proxy to their default domains.
This iterates over all properties on this proxy, thus if this proxy had subproxies, this method will iterate over only the exposed properties and call vtkSMProperty::ResetToDomainDefaults().
|
virtual |
Use this method to set all properties on this proxy to their default domain or values.
This iterates over all properties on this proxy, thus if this proxy had subproxies, this method will iterate over only the exposed properties and call correct reset methods. The parameter allows to choose between resetting ONLY_XML, ONLY_DOMAIN or DEFAULT, ie. reset to domain if available, if not reset to xml. default value is DEFAULT.
| void vtkSMProxy::Copy | ( | vtkSMProxy * | src | ) |
Copies values of all the properties and sub-proxies from src.
NOTE: This does NOT create properties and sub-proxies. Only copies values. Mismatched property and sub-proxy pairs are ignored. Properties of type exceptionClass are not copied. This is usually vtkSMInputProperty. proxyPropertyCopyFlag specifies how the values for vtkSMProxyProperty and its subclasses are copied over: by reference or by cloning (ie. creating new instances of the value proxies and synchronizing their values). This is no longer relevant since we don't support COPY_PROXY_PROPERTY_VALUES_BY_CLONING anymore.
| void vtkSMProxy::Copy | ( | vtkSMProxy * | src, |
| const char * | exceptionClass | ||
| ) |
Copies values of all the properties and sub-proxies from src.
NOTE: This does NOT create properties and sub-proxies. Only copies values. Mismatched property and sub-proxy pairs are ignored. Properties of type exceptionClass are not copied. This is usually vtkSMInputProperty. proxyPropertyCopyFlag specifies how the values for vtkSMProxyProperty and its subclasses are copied over: by reference or by cloning (ie. creating new instances of the value proxies and synchronizing their values). This is no longer relevant since we don't support COPY_PROXY_PROPERTY_VALUES_BY_CLONING anymore.
|
virtual |
Copies values of all the properties and sub-proxies from src.
NOTE: This does NOT create properties and sub-proxies. Only copies values. Mismatched property and sub-proxy pairs are ignored. Properties of type exceptionClass are not copied. This is usually vtkSMInputProperty. proxyPropertyCopyFlag specifies how the values for vtkSMProxyProperty and its subclasses are copied over: by reference or by cloning (ie. creating new instances of the value proxies and synchronizing their values). This is no longer relevant since we don't support COPY_PROXY_PROPERTY_VALUES_BY_CLONING anymore.
|
virtual |
Calls MarkDirty() and invokes ModifiedEvent.
|
virtual |
Returns the documentation for this proxy.
|
virtual |
The server manager configuration XML may define <Hints/> element for a proxy.
Hints are metadata associated with the proxy. The Server Manager does not (and should not) interpret the hints. Hints provide a mechanism to add GUI pertinant information to the server manager XML. Returns the XML element for the hints associated with this proxy, if any, otherwise returns NULL.
|
virtual |
Returns if the VTK objects for this proxy have been created.
| void vtkSMProxy::InitializeAndCopyFromProxy | ( | vtkSMProxy * | source | ) |
Given a source proxy, makes this proxy point to the same server-side object (with a new id).
This method copies connection id as well as server ids. This method can be called only once on an uninitialized proxy (CreateVTKObjects() also initialized a proxy) This is useful to make two (or more) proxies represent the same VTK object. This method does not copy IDs for any subproxies.
|
virtual |
Dirty means this algorithm will execute during next update.
This all marks all consumers as dirty.
Reimplemented in vtkSMRenderViewProxy, vtkSMSourceProxy, vtkSMRepresentationProxy, vtkSMComparativeViewProxy, and vtkSMMultiServerSourceProxy.
| vtkObjectBase* vtkSMProxy::GetClientSideObject | ( | ) |
Returns the client side object associated with the VTKObjectID (if any).
Returns 0 otherwise.
| bool vtkSMProxy::GatherInformation | ( | vtkPVInformation * | information | ) |
Gathers information about this proxy.
On success, the information object is filled up with details about the VTK object.
| bool vtkSMProxy::GatherInformation | ( | vtkPVInformation * | information, |
| vtkTypeUInt32 | location | ||
| ) |
Gathers information about this proxy.
On success, the information object is filled up with details about the VTK object.
|
virtual |
Saves the state of the proxy.
This state can be reloaded to create a new proxy that is identical the present state of this proxy. The resulting proxy's XML hieratchy is returned, in addition if the root argument is not NULL then it's also inserted as a nested element. This call saves all a proxy's properties, including exposed properties and sub-proxies. More control is provided by the following overload.
Reimplemented in vtkSMViewLayoutProxy, and vtkSMComparativeAnimationCueProxy.
|
virtual |
The iterator is use to filter the property available on the given proxy.
Reimplemented in vtkSMViewLayoutProxy, vtkSMMultiplexerSourceProxy, vtkSMComparativeAnimationCueProxy, and vtkSMSelfGeneratingSourceProxy.
|
virtual |
Loads the proxy state from the XML element.
Returns 0 on failure. locator is used to locate other proxies that may be referred to in the state XML (which happens in case of properties of type vtkSMProxyProperty or subclasses). If locator is NULL, then such properties are left unchanged.
Reimplemented in vtkSMViewLayoutProxy, vtkSMRepresentationProxy, vtkSMMultiplexerSourceProxy, vtkSMComparativeAnimationCueProxy, vtkSMAnimationSceneProxy, and vtkSMSelfGeneratingSourceProxy.
|
overridevirtual |
Allow user to set the remote object to be discard for Undo/Redo action.
By default, any remote object is Undoable. This override the RemoteObject ones to propagate the flag to the sub-proxy
Reimplemented from vtkSMRemoteObject.
|
overridevirtual |
Allow user to set the remote object to be discard for Undo/Redo action.
By default, any remote object is Undoable. This override the RemoteObject ones to propagate the flag to the sub-proxy
Reimplemented from vtkSMRemoteObject.
|
overridevirtual |
Allow user to set the remote object to be discard for Undo/Redo action.
By default, any remote object is Undoable. This override the RemoteObject ones to propagate the flag to the sub-proxy
Reimplemented from vtkSMRemoteObject.
| void vtkSMProxy::UpdateSelfAndAllInputs | ( | ) |
This method call UpdateVTKObjects on the current pipeline by starting at the sources.
The sources are found by getting the Input of all the filter along the pipeline.
| bool vtkSMProxy::GetIsSubProxy | ( | ) |
A proxy instance can be a sub-proxy for some other proxy.
In that case, this method returns true.
| vtkSMProxy* vtkSMProxy::GetParentProxy | ( | ) |
If this instance is a sub-proxy, this method will return the proxy of which this instance is an immediate sub-proxy.
| vtkSMProxy* vtkSMProxy::GetTrueParentProxy | ( | ) |
Call GetParentProxy() recursively till a proxy that is not a subproxy of any other proxy is found.
May return this instance, if this is not a subproxy of any other proxy.
|
overridevirtual |
Allow to switch off any push of state change to the server for that particular object.
This is used when we load a state based on a server notification. In that particular case, the server is already aware of that new state, so we keep those changes local.
Reimplemented from vtkSMRemoteObject.
|
overridevirtual |
Enable the given remote object to communicate its state normally to the server location.
Reimplemented from vtkSMRemoteObject.
|
overridevirtual |
This method return the full object state that can be used to create that object from scratch.
Reimplemented from vtkSMRemoteObject.
|
overridevirtual |
This method is used to initialise the object to the given state If the definitionOnly Flag is set to True the proxy won't load the properties values and just setup the new proxy hierarchy with all subproxy globalID set.
This allow to split the load process in 2 step to prevent invalid state when property refere to a sub-proxy that does not exist yet.
Reimplemented from vtkSMRemoteObject.
Reimplemented in vtkSMViewLayoutProxy.
| vtkSMPropertyGroup* vtkSMProxy::GetPropertyGroup | ( | size_t | index | ) | const |
Returns the property group at index for the proxy.
| size_t vtkSMProxy::GetNumberOfPropertyGroups | ( | ) | const |
Returns the number of property groups that the proxy contains.
| void vtkSMProxy::SetLogName | ( | const char * | name | ) |
Log name is a name for this proxy that will be used when logging status messages.
This helps make the log more user friendly by making sure it uses names that the user can easily map to objects shown in the user interface.
This method will set the log name for this proxy and iterate over all subproxies and set log name for each using the provided name as prefix.
Furthermore, for all properties with vtkSMProxyListDomain, it will set log name for proxies in those domains to use the provided name as prefix as well.
|
virtual |
Log name is a name for this proxy that will be used when logging status messages.
This helps make the log more user friendly by making sure it uses names that the user can easily map to objects shown in the user interface.
This method will set the log name for this proxy and iterate over all subproxies and set log name for each using the provided name as prefix.
Furthermore, for all properties with vtkSMProxyListDomain, it will set log name for proxies in those domains to use the provided name as prefix as well.
| const char* vtkSMProxy::GetLogNameOrDefault | ( | ) |
A helper that makes up an default name if none is provided.
|
protected |
Invoke that takes a vtkClientServerStream as the argument.
|
protectedvirtual |
|
protectedvirtual |
Get the last result.
|
protectedvirtual |
Get the last result.
|
protectedvirtual |
Add a property with the given key (name).
The name can then be used to retrieve the property with GetProperty(). If a property with the given name has been added before, it will be replaced. This includes properties in sub-proxies.
|
protectedvirtual |
Calls MarkDirtyFromProducer on all consumers.
|
protectedvirtual |
MarkConsumersAsDirty calls this method on each consumer, instead of directly calling MarkDirty on the consumer.
This provides the consumer with potentially useful insight about which producer the modification is coming from which can be useful e.g. vtkSMRepresentationProxy.
Default implementation simply calls this->MarkDirty(modifiedProxy).
Reimplemented in vtkSMRepresentationProxy.
|
protected |
This method is called by vtkSMRepresentationProxy whenever the time request for the pipeline may have potentially changed.
While this does not mean that the pipeline will re-execute, it does indicate that the pipeline could execute and hence to ensure we update data information (and other state) correctly when PostUpdateData gets called, need to ensure the upstream pipeline on the proxy side realizes it may need update. This method simply toggles NeedsUpdate flag and propagate up the producer chain through input properties.
|
protectedvirtual |
Assigned by the XML parser.
The name assigned in the XML configuration. Can be used to figure out the origin of the proxy.
|
protectedvirtual |
Assigned by the XML parser.
The group in the XML configuration that this proxy belongs to. Can be used to figure out the origin of the proxy.
|
protectedvirtual |
Assigned by the XML parser.
The label assigned in the XML configuration. This is a more user-friendly name for the proxy, although it's cannot be used to locate the proxy.
|
protectedvirtual |
Assigned by the XML parser.
It is used to figure out the origin of the definition of that proxy. By default, it stay NULL, only in-line subProxy do specify this field so when the definition is sent to the server, it can retrieve the in-line definition of that proxy.
|
protectedvirtual |
Given a class name (by setting VTKClassName) and server ids (by setting ServerIDs), this methods instantiates the objects on the server(s)
Reimplemented in vtkSMPVRepresentationProxy, vtkSMViewProxy, vtkSMRenderViewProxy, vtkSMSourceProxy, vtkSMRepresentationProxy, vtkSMMultiplexerSourceProxy, vtkSMCompoundSourceProxy, vtkSMTimeKeeperProxy, vtkSMSettingsProxy, vtkSMComparativeViewProxy, vtkSMContextViewProxy, vtkSMComparativeAnimationCueProxy, vtkSMLiveInsituLinkProxy, vtkSMNewWidgetRepresentationProxy, vtkSMAnimationSceneProxy, vtkSMScalarBarWidgetRepresentationProxy, vtkSMSelfGeneratingSourceProxy, vtkSMImageExtractWriterProxy, vtkSMOrthographicSliceViewProxy, vtkSMBoxRepresentationProxy, vtkSMPlotMatrixViewProxy, vtkSMLightProxy, vtkSMSpreadSheetViewProxy, vtkSMTextWidgetRepresentationProxy, and vtkSMNullProxy.
|
protected |
Cleanup code.
Remove all observers from all properties assigned to this proxy. Called before deleting properties. This also removes observers on subproxies.
Note on property modified flags: The modified flag of each property associated with a proxy is stored in the proxy object instead of in the property itself.
Here is a brief explanation of how modified flags are used:
The reason why the modified flag is stored in the proxy instead of property is in item 2 above. If multiple proxies were sharing the same property, the first one would reset the modified flag in UpdateVTKObjects() and then others would not call AppendCommandToStream() in their turn. Therefore, each proxy has to keep track of all properties it updated. This is done by adding observers to the properties. When a property is modified, it invokes all observers and the observers set the appropriate flags in the proxies. Changes the modified flag of a property. Used by the observers
Reimplemented in vtkSMPVRepresentationProxy, vtkSMSettingsProxy, vtkSMChartRepresentationProxy, vtkSMSpreadSheetRepresentationProxy, and vtkSMEnsembleDataReaderProxy.
|
protected |
Add a sub-proxy.
If the overrideOK flag is set, then no warning is printed when a new subproxy replaces a preexisting one.
|
protected |
Remove a sub-proxy.
|
protected |
Returns a sub-proxy.
Returns 0 if sub-proxy does not exist.
|
protected |
Returns a sub-proxy.
Returns 0 if sub-proxy does not exist.
Returns the name used to store sub-proxy.
Returns 0 if sub-proxy does not exist.
|
protected |
Returns the name used to store sub-proxy.
Returns 0 is the sub-proxy does not exist.
|
protected |
Returns the number of sub-proxies.
|
protectedvirtual |
Called by a proxy property, this adds the property,proxy pair to the list of consumers.
Reimplemented in vtkSMRepresentationProxy.
|
protectedvirtual |
Remove the property,proxy pair from the list of consumers.
Reimplemented in vtkSMRepresentationProxy.
|
protectedvirtual |
Remove all consumers.
Reimplemented in vtkSMRepresentationProxy.
|
protected |
Called by an proxy/input property to add property, proxy pair to the list of producers.
|
protected |
Remove the property,proxy pair from the list of producers.
|
protectedvirtual |
This method is called after the algorithm(s) (if any) associated with this proxy execute.
Subclasses overwrite this method to add necessary functionality.
using_cache is set to true when the pipeline update was requested but skipped because the result was previously generated. This happens when using playing animations with cache enabled.
Reimplemented in vtkSMSourceProxy, and vtkSMRepresentationProxy.
|
protected |
If a proxy is deprecated, prints a warning.
|
protectedvirtual |
This method simply iterates over subproxies and calls UpdatePipelineInformation() on them.
vtkSMSourceProxy overrides this method (makes it public) and updates the pipeline information.
Reimplemented in vtkSMSourceProxy.
|
protected |
Creates a new property and initializes it by calling ReadXMLAttributes() with the right XML element.
|
protected |
Creates a new property and initializes it by calling ReadXMLAttributes() with the right XML element.
|
protected |
Links properties such that when inputProperty's checked or unchecked values are changed, the outputProperty's corresponding values are also changed.
|
protected |
Parses the XML to create a new property group.
This can handle <PropertyGroup/> elements defined in both regular Proxy section or when exposing properties from sub-proxies.
|
protected |
Adds a property groups.
|
protectedvirtual |
Read attributes from an XML element.
Reimplemented in vtkSMPVRepresentationProxy, vtkSMViewProxy, vtkSMSourceProxy, vtkSMCompoundSourceProxy, vtkSMContextViewProxy, vtkSMSettingsProxy, vtkSMWriterProxy, vtkSMExporterProxy, vtkSMGL2PSExporterProxy, and vtkSMChartRepresentationProxy.
|
protected |
Read attributes from an XML element.
|
protected |
Read attributes from an XML element.
|
protected |
Expose a subproxy property from the base proxy.
The property with the name "property_name" on the subproxy with the name "subproxy_name" is exposed with the name "exposed_name". If the overrideOK flag is set, then no warning is printed when a new exposed property replaces a preexisting one.
|
protectedvirtual |
Handle events fired by subproxies.
|
protectedvirtual |
Reimplemented in vtkSMMultiplexerSourceProxy.
|
protectedvirtual |
Called to update the property information on the property.
It is assured that the property passed in as an argument is a self property. Both the overloads of UpdatePropertyInformation() call this method, so subclass can override this method to perform special tasks.
|
protected |
vtkSMProxy tracks state of properties on this proxy in an internal State object.
Since it tracks all the properties by index, if there's a potential for the properties order to have changed, then this method must be called after the changes have happened so that vtkSMProxy can rebuild this->State. Currently, this is only relevant for vtkSMSelfGeneratingSourceProxy and similar that add new properties at run time.
|
protectedvirtual |
Internal method used by SetLogName
Reimplemented in vtkSMSourceProxy.
|
protectedvirtual |
SIClassName identifies the classname for the helper on the server side.
|
protectedvirtual |
SIClassName identifies the classname for the helper on the server side.
|
protected |
Indicates if any properties are modified.
|
protected |
|
protected |
|
protected |
|
protecteddelete |
|
friend |
These classes have been declared as friends to minimize the public interface exposed by vtkSMProxy.
Each of these classes use a small subset of protected methods. This should be kept as such.
Definition at line 682 of file vtkSMProxy.h.
|
friend |
These classes have been declared as friends to minimize the public interface exposed by vtkSMProxy.
Each of these classes use a small subset of protected methods. This should be kept as such.
Definition at line 683 of file vtkSMProxy.h.
|
friend |
These classes have been declared as friends to minimize the public interface exposed by vtkSMProxy.
Each of these classes use a small subset of protected methods. This should be kept as such.
Definition at line 684 of file vtkSMProxy.h.
|
friend |
These classes have been declared as friends to minimize the public interface exposed by vtkSMProxy.
Each of these classes use a small subset of protected methods. This should be kept as such.
Definition at line 685 of file vtkSMProxy.h.
|
friend |
These classes have been declared as friends to minimize the public interface exposed by vtkSMProxy.
Each of these classes use a small subset of protected methods. This should be kept as such.
Definition at line 686 of file vtkSMProxy.h.
|
friend |
These classes have been declared as friends to minimize the public interface exposed by vtkSMProxy.
Each of these classes use a small subset of protected methods. This should be kept as such.
Definition at line 687 of file vtkSMProxy.h.
|
friend |
These classes have been declared as friends to minimize the public interface exposed by vtkSMProxy.
Each of these classes use a small subset of protected methods. This should be kept as such.
Definition at line 688 of file vtkSMProxy.h.
|
friend |
These classes have been declared as friends to minimize the public interface exposed by vtkSMProxy.
Each of these classes use a small subset of protected methods. This should be kept as such.
Definition at line 689 of file vtkSMProxy.h.
|
friend |
These classes have been declared as friends to minimize the public interface exposed by vtkSMProxy.
Each of these classes use a small subset of protected methods. This should be kept as such.
Definition at line 690 of file vtkSMProxy.h.
|
friend |
These classes have been declared as friends to minimize the public interface exposed by vtkSMProxy.
Each of these classes use a small subset of protected methods. This should be kept as such.
Definition at line 691 of file vtkSMProxy.h.
|
friend |
These classes have been declared as friends to minimize the public interface exposed by vtkSMProxy.
Each of these classes use a small subset of protected methods. This should be kept as such.
Definition at line 692 of file vtkSMProxy.h.
|
friend |
These classes have been declared as friends to minimize the public interface exposed by vtkSMProxy.
Each of these classes use a small subset of protected methods. This should be kept as such.
Definition at line 693 of file vtkSMProxy.h.
|
friend |
These classes have been declared as friends to minimize the public interface exposed by vtkSMProxy.
Each of these classes use a small subset of protected methods. This should be kept as such.
Definition at line 694 of file vtkSMProxy.h.
|
friend |
These classes have been declared as friends to minimize the public interface exposed by vtkSMProxy.
Each of these classes use a small subset of protected methods. This should be kept as such.
Definition at line 695 of file vtkSMProxy.h.
|
friend |
These classes have been declared as friends to minimize the public interface exposed by vtkSMProxy.
Each of these classes use a small subset of protected methods. This should be kept as such.
Definition at line 696 of file vtkSMProxy.h.
|
friend |
These classes have been declared as friends to minimize the public interface exposed by vtkSMProxy.
Each of these classes use a small subset of protected methods. This should be kept as such.
Definition at line 697 of file vtkSMProxy.h.
|
friend |
These classes have been declared as friends to minimize the public interface exposed by vtkSMProxy.
Each of these classes use a small subset of protected methods. This should be kept as such.
Definition at line 698 of file vtkSMProxy.h.
|
friend |
These classes have been declared as friends to minimize the public interface exposed by vtkSMProxy.
Each of these classes use a small subset of protected methods. This should be kept as such.
Definition at line 699 of file vtkSMProxy.h.
|
friend |
These classes have been declared as friends to minimize the public interface exposed by vtkSMProxy.
Each of these classes use a small subset of protected methods. This should be kept as such.
Definition at line 700 of file vtkSMProxy.h.
|
friend |
These classes have been declared as friends to minimize the public interface exposed by vtkSMProxy.
Each of these classes use a small subset of protected methods. This should be kept as such.
Definition at line 701 of file vtkSMProxy.h.
|
friend |
Definition at line 1014 of file vtkSMProxy.h.
|
protected |
Definition at line 872 of file vtkSMProxy.h.
|
protected |
SIClassName identifies the classname for the helper on the server side.
Definition at line 956 of file vtkSMProxy.h.
|
protected |
Definition at line 960 of file vtkSMProxy.h.
|
protected |
Definition at line 961 of file vtkSMProxy.h.
|
protected |
Definition at line 962 of file vtkSMProxy.h.
|
protected |
Definition at line 963 of file vtkSMProxy.h.
|
protected |
Definition at line 964 of file vtkSMProxy.h.
|
protected |
Definition at line 965 of file vtkSMProxy.h.
|
protected |
Definition at line 966 of file vtkSMProxy.h.
|
protected |
Definition at line 967 of file vtkSMProxy.h.
|
protected |
Avoids calls to UpdateVTKObjects in UpdateVTKObjects.
UpdateVTKObjects call it self recursively until no properties are modified.
Definition at line 974 of file vtkSMProxy.h.
|
protected |
Flag used to help speed up UpdateVTKObjects and ArePropertiesModified calls.
Definition at line 980 of file vtkSMProxy.h.
|
protected |
Definition at line 991 of file vtkSMProxy.h.
|
protected |
Definition at line 993 of file vtkSMProxy.h.
|
protected |
Definition at line 994 of file vtkSMProxy.h.
|
protected |
Definition at line 995 of file vtkSMProxy.h.
|
protected |
Definition at line 998 of file vtkSMProxy.h.
|
protected |
Definition at line 1001 of file vtkSMProxy.h.
|
protected |
Definition at line 1003 of file vtkSMProxy.h.
|
protected |
Definition at line 1006 of file vtkSMProxy.h.
|
protected |
Definition at line 1007 of file vtkSMProxy.h.
1.8.13 on Tue May 18 2021