Public Types | Public Member Functions | Static Public Member Functions | Protected Member Functions | List of all members
vtkPVImplicitPlaneRepresentation Class Reference

extends vtkImplicitPlaneRepresentation More...

#include <vtkPVImplicitPlaneRepresentation.h>

Inheritance diagram for vtkPVImplicitPlaneRepresentation:
Inheritance graph
[legend]
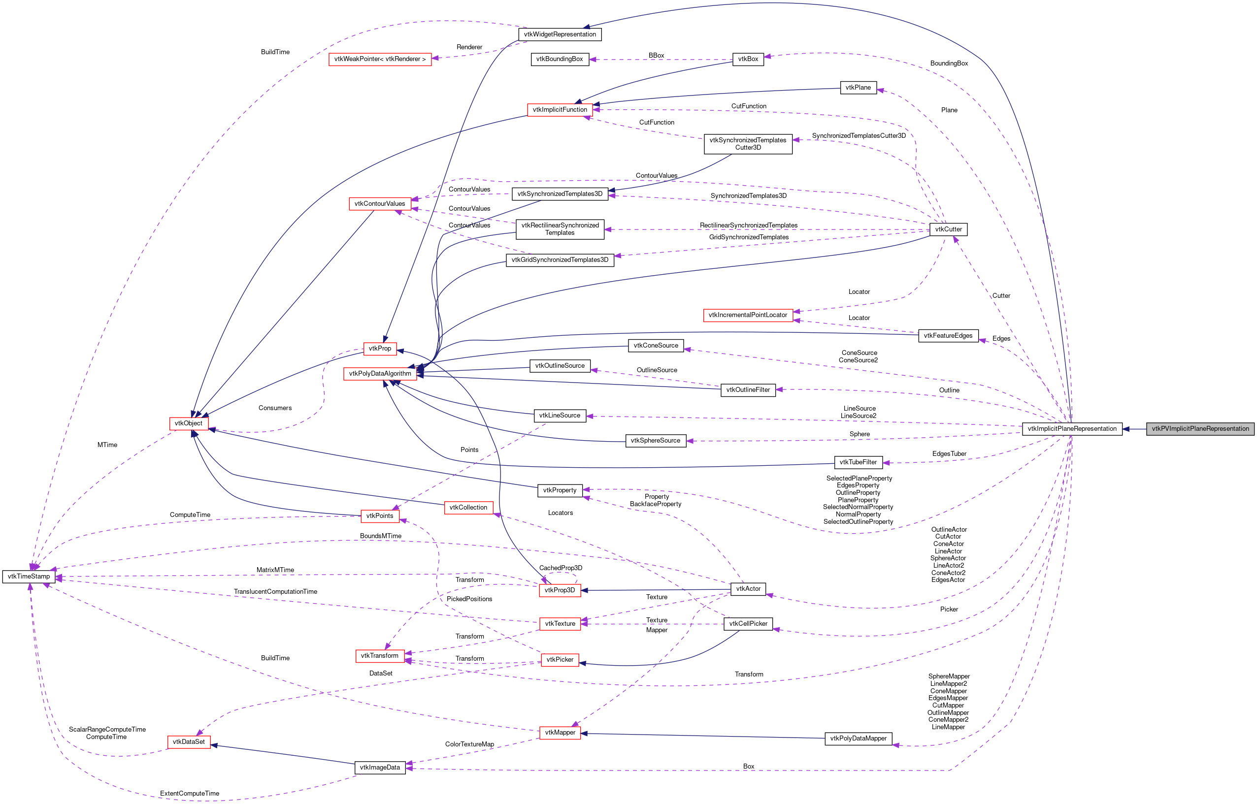
Collaboration diagram for vtkPVImplicitPlaneRepresentation:
Collaboration graph
[legend]

Public Types

typedef vtkImplicitPlaneRepresentation Superclass
 
- Public Types inherited from vtkImplicitPlaneRepresentation
enum  _InteractionState
 
typedef vtkWidgetRepresentation Superclass
 
- Public Types inherited from vtkWidgetRepresentation
typedef vtkProp Superclass
 
- Public Types inherited from vtkProp
typedef vtkObject Superclass
 

Public Member Functions

virtual const char * GetClassName ()
 
virtual int IsA (const char *type)
 
void PrintSelf (ostream &os, vtkIndent indent) override
 
- Public Member Functions inherited from vtkImplicitPlaneRepresentation
void GetPolyData (vtkPolyData *pd)
 
vtkPolyDataAlgorithmGetPolyDataAlgorithm ()
 
void GetPlane (vtkPlane *plane)
 
void SetPlane (vtkPlane *plane)
 
void UpdatePlacement (void)
 
void BumpPlane (int dir, double factor)
 
void PushPlane (double distance)
 
void SetOrigin (double x, double y, double z)
 
void SetOrigin (double x[3])
 
doubleGetOrigin ()
 
void GetOrigin (double xyz[3])
 
void SetNormal (double x, double y, double z)
 
void SetNormal (double x[3])
 
void SetNormalToCamera ()
 
doubleGetNormal ()
 
void GetNormal (double xyz[3])
 
void SetNormalToXAxis (int)
 
virtual int GetNormalToXAxis ()
 
virtual void NormalToXAxisOn ()
 
virtual void NormalToXAxisOff ()
 
void SetNormalToYAxis (int)
 
virtual int GetNormalToYAxis ()
 
virtual void NormalToYAxisOn ()
 
virtual void NormalToYAxisOff ()
 
void SetNormalToZAxis (int)
 
virtual int GetNormalToZAxis ()
 
virtual void NormalToZAxisOn ()
 
virtual void NormalToZAxisOff ()
 
virtual void SetLockNormalToCamera (int)
 
virtual int GetLockNormalToCamera ()
 
virtual void LockNormalToCameraOn ()
 
virtual void LockNormalToCameraOff ()
 
virtual void SetTubing (int)
 
virtual int GetTubing ()
 
virtual void TubingOn ()
 
virtual void TubingOff ()
 
void SetDrawPlane (int plane)
 
virtual int GetDrawPlane ()
 
virtual void DrawPlaneOn ()
 
virtual void DrawPlaneOff ()
 
virtual void SetOutlineTranslation (int)
 
virtual int GetOutlineTranslation ()
 
virtual void OutlineTranslationOn ()
 
virtual void OutlineTranslationOff ()
 
virtual void SetOutsideBounds (int)
 
virtual int GetOutsideBounds ()
 
virtual void OutsideBoundsOn ()
 
virtual void OutsideBoundsOff ()
 
virtual void SetWidgetBounds (double, double, double, double, double, double)
 
virtual void SetWidgetBounds (double[6])
 
virtual doubleGetWidgetBounds ()
 
virtual void GetWidgetBounds (double &, double &, double &, double &, double &, double &)
 
virtual void GetWidgetBounds (double[6])
 
virtual void SetConstrainToWidgetBounds (int)
 
virtual int GetConstrainToWidgetBounds ()
 
virtual void ConstrainToWidgetBoundsOn ()
 
virtual void ConstrainToWidgetBoundsOff ()
 
virtual void SetScaleEnabled (int)
 
virtual int GetScaleEnabled ()
 
virtual void ScaleEnabledOn ()
 
virtual void ScaleEnabledOff ()
 
virtual vtkPropertyGetNormalProperty ()
 
virtual vtkPropertyGetSelectedNormalProperty ()
 
virtual vtkPropertyGetPlaneProperty ()
 
virtual vtkPropertyGetSelectedPlaneProperty ()
 
virtual vtkPropertyGetOutlineProperty ()
 
virtual vtkPropertyGetSelectedOutlineProperty ()
 
virtual vtkPropertyGetEdgesProperty ()
 
void SetEdgeColor (vtkLookupTable *)
 
void SetEdgeColor (double, double, double)
 
void SetEdgeColor (double x[3])
 
virtual void SetBumpDistance (double)
 
virtual double GetBumpDistance ()
 
virtual int ComputeInteractionState (int X, int Y, int modify=0)
 
virtual void PlaceWidget (double bounds[6])
 
virtual void BuildRepresentation ()
 
virtual void StartWidgetInteraction (double eventPos[2])
 
virtual void WidgetInteraction (double newEventPos[2])
 
virtual void EndWidgetInteraction (double newEventPos[2])
 
virtual doubleGetBounds ()
 
virtual void GetActors (vtkPropCollection *pc)
 
virtual void ReleaseGraphicsResources (vtkWindow *)
 
virtual int RenderOpaqueGeometry (vtkViewport *)
 
virtual int RenderTranslucentPolygonalGeometry (vtkViewport *)
 
virtual int HasTranslucentPolygonalGeometry ()
 
virtual void SetInteractionState (int)
 
virtual void SetRepresentationState (int)
 
virtual int GetRepresentationState ()
 
vtkImplicitPlaneRepresentationNewInstance () const
 
void SetOrigin (double x, double y, double z)
 
void SetOrigin (double x[3])
 
doubleGetOrigin ()
 
void GetOrigin (double xyz[3])
 
void SetNormal (double x, double y, double z)
 
void SetNormal (double x[3])
 
void SetNormalToCamera ()
 
doubleGetNormal ()
 
void GetNormal (double xyz[3])
 
void SetNormalToXAxis (int)
 
virtual int GetNormalToXAxis ()
 
virtual void NormalToXAxisOn ()
 
virtual void NormalToXAxisOff ()
 
void SetNormalToYAxis (int)
 
virtual int GetNormalToYAxis ()
 
virtual void NormalToYAxisOn ()
 
virtual void NormalToYAxisOff ()
 
void SetNormalToZAxis (int)
 
virtual int GetNormalToZAxis ()
 
virtual void NormalToZAxisOn ()
 
virtual void NormalToZAxisOff ()
 
virtual void SetLockNormalToCamera (int)
 
virtual int GetLockNormalToCamera ()
 
virtual void LockNormalToCameraOn ()
 
virtual void LockNormalToCameraOff ()
 
virtual void SetTubing (int)
 
virtual int GetTubing ()
 
virtual void TubingOn ()
 
virtual void TubingOff ()
 
void SetDrawPlane (int plane)
 
virtual int GetDrawPlane ()
 
virtual void DrawPlaneOn ()
 
virtual void DrawPlaneOff ()
 
virtual void SetOutlineTranslation (int)
 
virtual int GetOutlineTranslation ()
 
virtual void OutlineTranslationOn ()
 
virtual void OutlineTranslationOff ()
 
virtual void SetOutsideBounds (int)
 
virtual int GetOutsideBounds ()
 
virtual void OutsideBoundsOn ()
 
virtual void OutsideBoundsOff ()
 
virtual void SetWidgetBounds (double, double, double, double, double, double)
 
virtual void SetWidgetBounds (double[6])
 
virtual doubleGetWidgetBounds ()
 
virtual void GetWidgetBounds (double &, double &, double &, double &, double &, double &)
 
virtual void GetWidgetBounds (double[6])
 
virtual void SetConstrainToWidgetBounds (int)
 
virtual int GetConstrainToWidgetBounds ()
 
virtual void ConstrainToWidgetBoundsOn ()
 
virtual void ConstrainToWidgetBoundsOff ()
 
virtual void SetScaleEnabled (int)
 
virtual int GetScaleEnabled ()
 
virtual void ScaleEnabledOn ()
 
virtual void ScaleEnabledOff ()
 
virtual vtkPropertyGetNormalProperty ()
 
virtual vtkPropertyGetSelectedNormalProperty ()
 
virtual vtkPropertyGetPlaneProperty ()
 
virtual vtkPropertyGetSelectedPlaneProperty ()
 
virtual vtkPropertyGetOutlineProperty ()
 
virtual vtkPropertyGetSelectedOutlineProperty ()
 
virtual vtkPropertyGetEdgesProperty ()
 
void SetEdgeColor (vtkLookupTable *)
 
void SetEdgeColor (double, double, double)
 
void SetEdgeColor (double x[3])
 
virtual void SetBumpDistance (double)
 
virtual double GetBumpDistance ()
 
virtual int ComputeInteractionState (int X, int Y, int modify=0)
 
virtual void PlaceWidget (double bounds[6])
 
virtual void BuildRepresentation ()
 
virtual void StartWidgetInteraction (double eventPos[2])
 
virtual void WidgetInteraction (double newEventPos[2])
 
virtual void EndWidgetInteraction (double newEventPos[2])
 
virtual doubleGetBounds ()
 
virtual void GetActors (vtkPropCollection *pc)
 
virtual void ReleaseGraphicsResources (vtkWindow *)
 
virtual int RenderOpaqueGeometry (vtkViewport *)
 
virtual int RenderTranslucentPolygonalGeometry (vtkViewport *)
 
virtual int HasTranslucentPolygonalGeometry ()
 
virtual void SetInteractionState (int)
 
virtual void SetRepresentationState (int)
 
virtual int GetRepresentationState ()
 
- Public Member Functions inherited from vtkWidgetRepresentation
virtual void PickingManagedOn ()
 
virtual void PickingManagedOff ()
 
virtual void SetPickingManaged (bool)
 
virtual bool GetPickingManaged ()
 
virtual void SetRenderer (vtkRenderer *ren)
 
virtual vtkRendererGetRenderer ()
 
virtual void PlaceWidget (double *vtkNotUsed(bounds[6]))
 
virtual int GetInteractionState ()
 
virtual void Highlight (int vtkNotUsed(highlightOn))
 
virtual void SetPlaceFactor (double)
 
virtual double GetPlaceFactor ()
 
virtual void SetHandleSize (double)
 
virtual double GetHandleSize ()
 
virtual int GetNeedToRender ()
 
virtual void SetNeedToRender (int)
 
virtual void NeedToRenderOn ()
 
virtual void NeedToRenderOff ()
 
virtual void ShallowCopy (vtkProp *prop)
 
virtual void GetActors2D (vtkPropCollection *)
 
virtual void GetVolumes (vtkPropCollection *)
 
virtual int RenderOverlay (vtkViewport *vtkNotUsed(viewport))
 
virtual int RenderOpaqueGeometry (vtkViewport *vtkNotUsed(viewport))
 
virtual int RenderTranslucentPolygonalGeometry (vtkViewport *vtkNotUsed(viewport))
 
virtual int RenderVolumetricGeometry (vtkViewport *vtkNotUsed(viewport))
 
vtkWidgetRepresentationNewInstance () const
 
virtual void PickingManagedOn ()
 
virtual void PickingManagedOff ()
 
virtual void SetPickingManaged (bool)
 
virtual bool GetPickingManaged ()
 
virtual void SetRenderer (vtkRenderer *ren)
 
virtual vtkRendererGetRenderer ()
 
virtual void PlaceWidget (double *vtkNotUsed(bounds[6]))
 
virtual int GetInteractionState ()
 
virtual void Highlight (int vtkNotUsed(highlightOn))
 
virtual void SetPlaceFactor (double)
 
virtual double GetPlaceFactor ()
 
virtual void SetHandleSize (double)
 
virtual double GetHandleSize ()
 
virtual int GetNeedToRender ()
 
virtual void SetNeedToRender (int)
 
virtual void NeedToRenderOn ()
 
virtual void NeedToRenderOff ()
 
virtual void ShallowCopy (vtkProp *prop)
 
virtual void GetActors2D (vtkPropCollection *)
 
virtual void GetVolumes (vtkPropCollection *)
 
virtual int RenderOverlay (vtkViewport *vtkNotUsed(viewport))
 
virtual int RenderOpaqueGeometry (vtkViewport *vtkNotUsed(viewport))
 
virtual int RenderTranslucentPolygonalGeometry (vtkViewport *vtkNotUsed(viewport))
 
virtual int RenderVolumetricGeometry (vtkViewport *vtkNotUsed(viewport))
 
- Public Member Functions inherited from vtkProp
vtkPropNewInstance () const
 
virtual void Pick ()
 
virtual bool HasKeys (vtkInformation *requiredKeys)
 
virtual void BuildPaths (vtkAssemblyPaths *paths, vtkAssemblyPath *path)
 
virtual void SetVisibility (int)
 
virtual int GetVisibility ()
 
virtual void VisibilityOn ()
 
virtual void VisibilityOff ()
 
virtual void SetPickable (int)
 
virtual int GetPickable ()
 
virtual void PickableOn ()
 
virtual void PickableOff ()
 
virtual void SetDragable (int)
 
virtual int GetDragable ()
 
virtual void DragableOn ()
 
virtual void DragableOff ()
 
virtual vtkMTimeType GetRedrawMTime ()
 
virtual void SetUseBounds (bool)
 
virtual bool GetUseBounds ()
 
virtual void UseBoundsOn ()
 
virtual void UseBoundsOff ()
 
virtual void InitPathTraversal ()
 
virtual vtkAssemblyPathGetNextPath ()
 
virtual int GetNumberOfPaths ()
 
virtual void PokeMatrix (vtkMatrix4x4 *vtkNotUsed(matrix))
 
virtual vtkMatrix4x4GetMatrix ()
 
virtual vtkInformationGetPropertyKeys ()
 
virtual void SetPropertyKeys (vtkInformation *keys)
 
virtual int RenderVolumetricGeometry (vtkViewport *)
 
virtual int RenderOverlay (vtkViewport *)
 
virtual bool RenderFilteredOpaqueGeometry (vtkViewport *v, vtkInformation *requiredKeys)
 
virtual bool RenderFilteredTranslucentPolygonalGeometry (vtkViewport *v, vtkInformation *requiredKeys)
 
virtual bool RenderFilteredVolumetricGeometry (vtkViewport *v, vtkInformation *requiredKeys)
 
virtual bool RenderFilteredOverlay (vtkViewport *v, vtkInformation *requiredKeys)
 
virtual double GetEstimatedRenderTime (vtkViewport *)
 
virtual double GetEstimatedRenderTime ()
 
virtual void SetEstimatedRenderTime (double t)
 
virtual void RestoreEstimatedRenderTime ()
 
virtual void AddEstimatedRenderTime (double t, vtkViewport *vtkNotUsed(vp))
 
virtual void SetAllocatedRenderTime (double t, vtkViewport *vtkNotUsed(v))
 
virtual double GetAllocatedRenderTime ()
 
void SetRenderTimeMultiplier (double t)
 
virtual double GetRenderTimeMultiplier ()
 
virtual bool GetSupportsSelection ()
 
virtual int GetNumberOfConsumers ()
 
void AddConsumer (vtkObject *c)
 
void RemoveConsumer (vtkObject *c)
 
vtkObjectGetConsumer (int i)
 
int IsConsumer (vtkObject *c)
 
virtual void SetVisibility (int)
 
virtual int GetVisibility ()
 
virtual void VisibilityOn ()
 
virtual void VisibilityOff ()
 
virtual void SetPickable (int)
 
virtual int GetPickable ()
 
virtual void PickableOn ()
 
virtual void PickableOff ()
 
virtual void SetDragable (int)
 
virtual int GetDragable ()
 
virtual void DragableOn ()
 
virtual void DragableOff ()
 
virtual vtkMTimeType GetRedrawMTime ()
 
virtual void SetUseBounds (bool)
 
virtual bool GetUseBounds ()
 
virtual void UseBoundsOn ()
 
virtual void UseBoundsOff ()
 
virtual void InitPathTraversal ()
 
virtual vtkAssemblyPathGetNextPath ()
 
virtual int GetNumberOfPaths ()
 
virtual void PokeMatrix (vtkMatrix4x4 *vtkNotUsed(matrix))
 
virtual vtkMatrix4x4GetMatrix ()
 
virtual vtkInformationGetPropertyKeys ()
 
virtual void SetPropertyKeys (vtkInformation *keys)
 
virtual int RenderVolumetricGeometry (vtkViewport *)
 
virtual int RenderOverlay (vtkViewport *)
 
virtual bool RenderFilteredOpaqueGeometry (vtkViewport *v, vtkInformation *requiredKeys)
 
virtual bool RenderFilteredTranslucentPolygonalGeometry (vtkViewport *v, vtkInformation *requiredKeys)
 
virtual bool RenderFilteredVolumetricGeometry (vtkViewport *v, vtkInformation *requiredKeys)
 
virtual bool RenderFilteredOverlay (vtkViewport *v, vtkInformation *requiredKeys)
 
virtual double GetEstimatedRenderTime (vtkViewport *)
 
virtual double GetEstimatedRenderTime ()
 
virtual void SetEstimatedRenderTime (double t)
 
virtual void RestoreEstimatedRenderTime ()
 
virtual void AddEstimatedRenderTime (double t, vtkViewport *vtkNotUsed(vp))
 
virtual void SetAllocatedRenderTime (double t, vtkViewport *vtkNotUsed(v))
 
virtual double GetAllocatedRenderTime ()
 
void SetRenderTimeMultiplier (double t)
 
virtual double GetRenderTimeMultiplier ()
 
virtual bool GetSupportsSelection ()
 
virtual int GetNumberOfConsumers ()
 
void AddConsumer (vtkObject *c)
 
void RemoveConsumer (vtkObject *c)
 
vtkObjectGetConsumer (int i)
 
int IsConsumer (vtkObject *c)
 
- Public Member Functions inherited from vtkObject
 vtkBaseTypeMacro (vtkObject, vtkObjectBase)
 
virtual void DebugOn ()
 
virtual void DebugOff ()
 
bool GetDebug ()
 
void SetDebug (bool debugFlag)
 
virtual void Modified ()
 
virtual vtkMTimeType GetMTime ()
 
void RemoveObserver (unsigned long tag)
 
void RemoveObservers (unsigned long event)
 
void RemoveObservers (const char *event)
 
void RemoveAllObservers ()
 
int HasObserver (unsigned long event)
 
int HasObserver (const char *event)
 
int InvokeEvent (unsigned long event)
 
int InvokeEvent (const char *event)
 
unsigned long AddObserver (unsigned long event, vtkCommand *, float priority=0.0f)
 
unsigned long AddObserver (const char *event, vtkCommand *, float priority=0.0f)
 
vtkCommandGetCommand (unsigned long tag)
 
void RemoveObserver (vtkCommand *)
 
void RemoveObservers (unsigned long event, vtkCommand *)
 
void RemoveObservers (const char *event, vtkCommand *)
 
int HasObserver (unsigned long event, vtkCommand *)
 
int HasObserver (const char *event, vtkCommand *)
 
unsigned long AddObserver (unsigned long event, U observer, void(T::*callback)(), float priority=0.0f)
 
unsigned long AddObserver (unsigned long event, U observer, void(T::*callback)(vtkObject *, unsigned long, void *), float priority=0.0f)
 
unsigned long AddObserver (unsigned long event, U observer, bool(T::*callback)(vtkObject *, unsigned long, void *), float priority=0.0f)
 
int InvokeEvent (unsigned long event, void *callData)
 
int InvokeEvent (const char *event, void *callData)
 
unsigned long AddObserver (unsigned long event, vtkCommand *, float priority=0.0f)
 
unsigned long AddObserver (const char *event, vtkCommand *, float priority=0.0f)
 
vtkCommandGetCommand (unsigned long tag)
 
void RemoveObserver (vtkCommand *)
 
void RemoveObservers (unsigned long event, vtkCommand *)
 
void RemoveObservers (const char *event, vtkCommand *)
 
int HasObserver (unsigned long event, vtkCommand *)
 
int HasObserver (const char *event, vtkCommand *)
 
unsigned long AddObserver (unsigned long event, U observer, void(T::*callback)(), float priority=0.0f)
 
unsigned long AddObserver (unsigned long event, U observer, void(T::*callback)(vtkObject *, unsigned long, void *), float priority=0.0f)
 
unsigned long AddObserver (unsigned long event, U observer, bool(T::*callback)(vtkObject *, unsigned long, void *), float priority=0.0f)
 
int InvokeEvent (unsigned long event, void *callData)
 
int InvokeEvent (const char *event, void *callData)
 
- Public Member Functions inherited from vtkObjectBase
const char * GetClassName () const
 
virtual void Delete ()
 
virtual void FastDelete ()
 
void Print (ostream &os)
 
virtual void Register (vtkObjectBase *o)
 
virtual void UnRegister (vtkObjectBase *o)
 
void SetReferenceCount (int)
 
virtual void PrintHeader (ostream &os, vtkIndent indent)
 
virtual void PrintTrailer (ostream &os, vtkIndent indent)
 
int GetReferenceCount ()
 
void PrintRevisions (ostream &)
 
virtual void PrintHeader (ostream &os, vtkIndent indent)
 
virtual void PrintTrailer (ostream &os, vtkIndent indent)
 
int GetReferenceCount ()
 
void PrintRevisions (ostream &)
 

Static Public Member Functions

static vtkPVImplicitPlaneRepresentationNew ()
 
static int IsTypeOf (const char *type)
 
static vtkPVImplicitPlaneRepresentationSafeDownCast (vtkObject *o)
 
- Static Public Member Functions inherited from vtkImplicitPlaneRepresentation
static vtkImplicitPlaneRepresentationNew ()
 
static int IsTypeOf (const char *type)
 
static vtkImplicitPlaneRepresentationSafeDownCast (vtkObjectBase *o)
 
- Static Public Member Functions inherited from vtkWidgetRepresentation
static int IsTypeOf (const char *type)
 
static vtkWidgetRepresentationSafeDownCast (vtkObjectBase *o)
 
- Static Public Member Functions inherited from vtkProp
static int IsTypeOf (const char *type)
 
static vtkPropSafeDownCast (vtkObjectBase *o)
 
static vtkInformationIntegerKeyGeneralTextureUnit ()
 
static vtkInformationDoubleVectorKeyGeneralTextureTransform ()
 
- Static Public Member Functions inherited from vtkObject
static vtkObjectNew ()
 
static void BreakOnError ()
 
static void SetGlobalWarningDisplay (int val)
 
static void GlobalWarningDisplayOn ()
 
static void GlobalWarningDisplayOff ()
 
static int GetGlobalWarningDisplay ()
 
static void SetGlobalWarningDisplay (int val)
 
static void GlobalWarningDisplayOn ()
 
static void GlobalWarningDisplayOff ()
 
static int GetGlobalWarningDisplay ()
 
- Static Public Member Functions inherited from vtkObjectBase
static vtkTypeBool IsTypeOf (const char *name)
 
static vtkObjectBaseNew ()
 
static vtkObjectBaseNew ()
 

Protected Member Functions

 vtkPVImplicitPlaneRepresentation ()
 
 ~vtkPVImplicitPlaneRepresentation () override
 
- Protected Member Functions inherited from vtkImplicitPlaneRepresentation
 vtkImplicitPlaneRepresentation ()
 
 ~vtkImplicitPlaneRepresentation ()
 
void HighlightOutline (int highlight)
 
void HighlightPlane (int highlight)
 
void HighlightNormal (int highlight)
 
virtual void RegisterPickers ()
 
void Rotate (double X, double Y, double *p1, double *p2, double *vpn)
 
void TranslatePlane (double *p1, double *p2)
 
void TranslateOutline (double *p1, double *p2)
 
void TranslateOrigin (double *p1, double *p2)
 
void Push (double *p1, double *p2)
 
void Scale (double *p1, double *p2, double X, double Y)
 
void SizeHandles ()
 
void CreateDefaultProperties ()
 
void GeneratePlane ()
 
virtual vtkObjectBaseNewInstanceInternal () const
 
- Protected Member Functions inherited from vtkWidgetRepresentation
 vtkWidgetRepresentation ()
 
 ~vtkWidgetRepresentation ()
 
void AdjustBounds (double bounds[6], double newBounds[6], double center[3])
 
virtual void UnRegisterPickers ()
 
virtual void PickersModified ()
 
vtkPickingManagerGetPickingManager ()
 
double SizeHandlesRelativeToViewport (double factor, double pos[3])
 
double SizeHandlesInPixels (double factor, double pos[3])
 
vtkAssemblyPathGetAssemblyPath (double X, double Y, double Z, vtkAbstractPropPicker *picker)
 
vtkAssemblyPathGetAssemblyPath (double X, double Y, double Z, vtkAbstractPropPicker *picker)
 
- Protected Member Functions inherited from vtkProp
 vtkProp ()
 
 ~vtkProp ()
 
- Protected Member Functions inherited from vtkObject
 vtkObject ()
 
virtual ~vtkObject ()
 
void RegisterInternal (vtkObjectBase *, vtkTypeBool check) VTK_OVERRIDE
 
void UnRegisterInternal (vtkObjectBase *, vtkTypeBool check) VTK_OVERRIDE
 
void InternalGrabFocus (vtkCommand *mouseEvents, vtkCommand *keypressEvents=NULL)
 
void InternalReleaseFocus ()
 
void InternalGrabFocus (vtkCommand *mouseEvents, vtkCommand *keypressEvents=NULL)
 
void InternalReleaseFocus ()
 
- Protected Member Functions inherited from vtkObjectBase
 vtkObjectBase ()
 
virtual ~vtkObjectBase ()
 
virtual void CollectRevisions (ostream &)
 
virtual void ReportReferences (vtkGarbageCollector *)
 
 vtkObjectBase (const vtkObjectBase &)
 
void operator= (const vtkObjectBase &)
 

Additional Inherited Members

- Public Attributes inherited from vtkImplicitPlaneRepresentation
 Outside
 
 Moving
 
 MovingOutline
 
 MovingOrigin
 
 Rotating
 
 Pushing
 
 Scaling
 
- Protected Attributes inherited from vtkImplicitPlaneRepresentation
int RepresentationState
 
double LastEventPosition [3]
 
int NormalToXAxis
 
int NormalToYAxis
 
int NormalToZAxis
 
int LockNormalToCamera
 
double BumpDistance
 
vtkPlanePlane
 
vtkImageDataBox
 
vtkOutlineFilterOutline
 
vtkPolyDataMapperOutlineMapper
 
vtkActorOutlineActor
 
int OutlineTranslation
 
int ScaleEnabled
 
int OutsideBounds
 
double WidgetBounds [6]
 
int ConstrainToWidgetBounds
 
vtkCutterCutter
 
vtkPolyDataMapperCutMapper
 
vtkActorCutActor
 
int DrawPlane
 
vtkFeatureEdgesEdges
 
vtkTubeFilterEdgesTuber
 
vtkPolyDataMapperEdgesMapper
 
vtkActorEdgesActor
 
int Tubing
 
vtkConeSourceConeSource
 
vtkPolyDataMapperConeMapper
 
vtkActorConeActor
 
vtkLineSourceLineSource
 
vtkPolyDataMapperLineMapper
 
vtkActorLineActor
 
vtkConeSourceConeSource2
 
vtkPolyDataMapperConeMapper2
 
vtkActorConeActor2
 
vtkLineSourceLineSource2
 
vtkPolyDataMapperLineMapper2
 
vtkActorLineActor2
 
vtkSphereSourceSphere
 
vtkPolyDataMapperSphereMapper
 
vtkActorSphereActor
 
vtkCellPickerPicker
 
vtkTransformTransform
 
vtkPropertyNormalProperty
 
vtkPropertySelectedNormalProperty
 
vtkPropertyPlaneProperty
 
vtkPropertySelectedPlaneProperty
 
vtkPropertyOutlineProperty
 
vtkPropertySelectedOutlineProperty
 
vtkPropertyEdgesProperty
 
vtkBoxBoundingBox
 
- Protected Attributes inherited from vtkWidgetRepresentation
vtkWeakPointer< vtkRendererRenderer
 
int InteractionState
 
double StartEventPosition [3]
 
double PlaceFactor
 
int Placed
 
double InitialBounds [6]
 
double InitialLength
 
int ValidPick
 
bool PickingManaged
 
double HandleSize
 
int NeedToRender
 
vtkTimeStamp BuildTime
 
- Protected Attributes inherited from vtkProp
int Visibility
 
int Pickable
 
int Dragable
 
bool UseBounds
 
double AllocatedRenderTime
 
double EstimatedRenderTime
 
double SavedEstimatedRenderTime
 
double RenderTimeMultiplier
 
int NumberOfConsumers
 
vtkObject ** Consumers
 
vtkAssemblyPathsPaths
 
vtkInformationPropertyKeys
 
- Protected Attributes inherited from vtkObject
bool Debug
 
vtkTimeStamp MTime
 
vtkSubjectHelper * SubjectHelper
 
- Protected Attributes inherited from vtkObjectBase
vtkAtomicInt32 ReferenceCount
 
vtkWeakPointerBase ** WeakPointers
 

Detailed Description

extends vtkImplicitPlaneRepresentation

vtkPVImplicitPlaneRepresentation extends vtkImplicitPlaneRepresentation to add ParaView proper initialisation values

Definition at line 29 of file vtkPVImplicitPlaneRepresentation.h.

Member Typedef Documentation

◆ Superclass

Definition at line 34 of file vtkPVImplicitPlaneRepresentation.h.

Constructor & Destructor Documentation

◆ vtkPVImplicitPlaneRepresentation()

vtkPVImplicitPlaneRepresentation::vtkPVImplicitPlaneRepresentation ( )
protected

◆ ~vtkPVImplicitPlaneRepresentation()

vtkPVImplicitPlaneRepresentation::~vtkPVImplicitPlaneRepresentation ( )
overrideprotected

Member Function Documentation

◆ New()

static vtkPVImplicitPlaneRepresentation* vtkPVImplicitPlaneRepresentation::New ( )
static

◆ GetClassName()

virtual const char* vtkPVImplicitPlaneRepresentation::GetClassName ( )
virtual

◆ IsTypeOf()

static int vtkPVImplicitPlaneRepresentation::IsTypeOf ( const char *  type)
static

◆ IsA()

virtual int vtkPVImplicitPlaneRepresentation::IsA ( const char *  type)
virtual

Reimplemented from vtkImplicitPlaneRepresentation.

◆ SafeDownCast()

static vtkPVImplicitPlaneRepresentation* vtkPVImplicitPlaneRepresentation::SafeDownCast ( vtkObject o)
static

◆ PrintSelf()

void vtkPVImplicitPlaneRepresentation::PrintSelf ( ostream &  os,
vtkIndent  indent 
)
overridevirtual

Reimplemented from vtkImplicitPlaneRepresentation.


The documentation for this class was generated from the following file: