vtkSynchronizedRenderers subclass that uses IceT for parallel rendering and compositing. More...
#include <vtkIceTSynchronizedRenderers.h>


Public Types | |
| typedef vtkSynchronizedRenderers | Superclass |
Public Types inherited from vtkSynchronizedRenderers | |
| typedef vtkObject | Superclass |
Public Member Functions | |
| virtual const char * | GetClassName () |
| virtual int | IsA (const char *type) |
| void | PrintSelf (ostream &os, vtkIndent indent) override |
| void | SetRenderer (vtkRenderer *) override |
| Set the renderer to be synchronized by this instance. More... | |
| void | SetTileDimensions (int x, int y) |
| Set the tile dimensions. More... | |
| void | SetTileMullions (int x, int y) |
| Set the tile mullions. More... | |
| void | SetDataReplicatedOnAllProcesses (bool val) |
| Set to true if data is replicated on all processes. More... | |
| void | SetOrderedCompositingHelper (vtkOrderedCompositingHelper *helper) |
| partition ordering that gives processes ordering. More... | |
| void | SetUseOrderedCompositing (bool uoc) |
| Set this to true, if compositing must be done in a specific order. More... | |
| void | SetImageReductionFactor (int val) override |
| Set the image reduction factor. More... | |
| int | GetImageReductionFactor () override |
| void | SetUseDepthBuffer (bool) |
| Activates or de-activated the use of Depth Buffer. More... | |
| void | SetRenderEmptyImages (bool) |
| Enable/Disable empty images optimization. More... | |
| void | SetParallelController (vtkMultiProcessController *cont) override |
| Set the parallel message communicator. More... | |
| void | SetImageProcessingPass (vtkImageProcessingPass *) |
| Get/Set an image processing pass to process the rendered images. More... | |
| virtual vtkImageProcessingPass * | GetImageProcessingPass () |
| Get/Set an image processing pass to process the rendered images. More... | |
| void | SetRenderPass (vtkRenderPass *) |
| Get/Set geometry rendering pass. More... | |
| virtual vtkRenderPass * | GetRenderPass () |
| Get/Set geometry rendering pass. More... | |
| virtual vtkIceTCompositePass * | GetIceTCompositePass () |
| Provides access to the internal vtkIceTCompositePass. More... | |
Public Member Functions inherited from vtkSynchronizedRenderers | |
| vtkSynchronizedRenderers * | NewInstance () const |
| void | CollectiveExpandForVisiblePropBounds (double bounds[6]) |
| virtual vtkRenderer * | GetRenderer () |
| virtual vtkMultiProcessController * | GetParallelController () |
| virtual void | SetParallelRendering (bool) |
| virtual bool | GetParallelRendering () |
| virtual void | ParallelRenderingOn () |
| virtual void | ParallelRenderingOff () |
| virtual void | SetWriteBackImages (bool) |
| virtual bool | GetWriteBackImages () |
| virtual void | WriteBackImagesOn () |
| virtual void | WriteBackImagesOff () |
| virtual void | SetRootProcessId (int) |
| virtual int | GetRootProcessId () |
| virtual void | SetCaptureDelegate (vtkSynchronizedRenderers *) |
| virtual vtkSynchronizedRenderers * | GetCaptureDelegate () |
| virtual void | SetAutomaticEventHandling (bool) |
| virtual bool | GetAutomaticEventHandling () |
| virtual void | AutomaticEventHandlingOn () |
| virtual void | AutomaticEventHandlingOff () |
| virtual vtkRenderer * | GetRenderer () |
| virtual vtkMultiProcessController * | GetParallelController () |
| virtual void | SetParallelRendering (bool) |
| virtual bool | GetParallelRendering () |
| virtual void | ParallelRenderingOn () |
| virtual void | ParallelRenderingOff () |
| virtual void | SetWriteBackImages (bool) |
| virtual bool | GetWriteBackImages () |
| virtual void | WriteBackImagesOn () |
| virtual void | WriteBackImagesOff () |
| virtual void | SetRootProcessId (int) |
| virtual int | GetRootProcessId () |
| virtual void | SetCaptureDelegate (vtkSynchronizedRenderers *) |
| virtual vtkSynchronizedRenderers * | GetCaptureDelegate () |
| virtual void | SetAutomaticEventHandling (bool) |
| virtual bool | GetAutomaticEventHandling () |
| virtual void | AutomaticEventHandlingOn () |
| virtual void | AutomaticEventHandlingOff () |
Public Member Functions inherited from vtkObject | |
| vtkBaseTypeMacro (vtkObject, vtkObjectBase) | |
| virtual void | DebugOn () |
| virtual void | DebugOff () |
| bool | GetDebug () |
| void | SetDebug (bool debugFlag) |
| virtual void | Modified () |
| virtual vtkMTimeType | GetMTime () |
| void | RemoveObserver (unsigned long tag) |
| void | RemoveObservers (unsigned long event) |
| void | RemoveObservers (const char *event) |
| void | RemoveAllObservers () |
| int | HasObserver (unsigned long event) |
| int | HasObserver (const char *event) |
| int | InvokeEvent (unsigned long event) |
| int | InvokeEvent (const char *event) |
| unsigned long | AddObserver (unsigned long event, vtkCommand *, float priority=0.0f) |
| unsigned long | AddObserver (const char *event, vtkCommand *, float priority=0.0f) |
| vtkCommand * | GetCommand (unsigned long tag) |
| void | RemoveObserver (vtkCommand *) |
| void | RemoveObservers (unsigned long event, vtkCommand *) |
| void | RemoveObservers (const char *event, vtkCommand *) |
| int | HasObserver (unsigned long event, vtkCommand *) |
| int | HasObserver (const char *event, vtkCommand *) |
| unsigned long | AddObserver (unsigned long event, U observer, void(T::*callback)(), float priority=0.0f) |
| unsigned long | AddObserver (unsigned long event, U observer, void(T::*callback)(vtkObject *, unsigned long, void *), float priority=0.0f) |
| unsigned long | AddObserver (unsigned long event, U observer, bool(T::*callback)(vtkObject *, unsigned long, void *), float priority=0.0f) |
| int | InvokeEvent (unsigned long event, void *callData) |
| int | InvokeEvent (const char *event, void *callData) |
| unsigned long | AddObserver (unsigned long event, vtkCommand *, float priority=0.0f) |
| unsigned long | AddObserver (const char *event, vtkCommand *, float priority=0.0f) |
| vtkCommand * | GetCommand (unsigned long tag) |
| void | RemoveObserver (vtkCommand *) |
| void | RemoveObservers (unsigned long event, vtkCommand *) |
| void | RemoveObservers (const char *event, vtkCommand *) |
| int | HasObserver (unsigned long event, vtkCommand *) |
| int | HasObserver (const char *event, vtkCommand *) |
| unsigned long | AddObserver (unsigned long event, U observer, void(T::*callback)(), float priority=0.0f) |
| unsigned long | AddObserver (unsigned long event, U observer, void(T::*callback)(vtkObject *, unsigned long, void *), float priority=0.0f) |
| unsigned long | AddObserver (unsigned long event, U observer, bool(T::*callback)(vtkObject *, unsigned long, void *), float priority=0.0f) |
| int | InvokeEvent (unsigned long event, void *callData) |
| int | InvokeEvent (const char *event, void *callData) |
Public Member Functions inherited from vtkObjectBase | |
| const char * | GetClassName () const |
| virtual void | Delete () |
| virtual void | FastDelete () |
| void | Print (ostream &os) |
| virtual void | Register (vtkObjectBase *o) |
| virtual void | UnRegister (vtkObjectBase *o) |
| void | SetReferenceCount (int) |
| virtual void | PrintHeader (ostream &os, vtkIndent indent) |
| virtual void | PrintTrailer (ostream &os, vtkIndent indent) |
| int | GetReferenceCount () |
| void | PrintRevisions (ostream &) |
| virtual void | PrintHeader (ostream &os, vtkIndent indent) |
| virtual void | PrintTrailer (ostream &os, vtkIndent indent) |
| int | GetReferenceCount () |
| void | PrintRevisions (ostream &) |
Static Public Member Functions | |
| static vtkIceTSynchronizedRenderers * | New () |
| static int | IsTypeOf (const char *type) |
| static vtkIceTSynchronizedRenderers * | SafeDownCast (vtkObject *o) |
Static Public Member Functions inherited from vtkSynchronizedRenderers | |
| static vtkSynchronizedRenderers * | New () |
| static int | IsTypeOf (const char *type) |
| static vtkSynchronizedRenderers * | SafeDownCast (vtkObjectBase *o) |
Static Public Member Functions inherited from vtkObject | |
| static vtkObject * | New () |
| static void | BreakOnError () |
| static void | SetGlobalWarningDisplay (int val) |
| static void | GlobalWarningDisplayOn () |
| static void | GlobalWarningDisplayOff () |
| static int | GetGlobalWarningDisplay () |
| static void | SetGlobalWarningDisplay (int val) |
| static void | GlobalWarningDisplayOn () |
| static void | GlobalWarningDisplayOff () |
| static int | GetGlobalWarningDisplay () |
Static Public Member Functions inherited from vtkObjectBase | |
| static vtkTypeBool | IsTypeOf (const char *name) |
| static vtkObjectBase * | New () |
| static vtkObjectBase * | New () |
Protected Member Functions | |
| vtkIceTSynchronizedRenderers () | |
| ~vtkIceTSynchronizedRenderers () override | |
| vtkRawImage & | CaptureRenderedImage () override |
| Overridden to capture image from icet buffers instead of the screen. More... | |
Protected Member Functions inherited from vtkSynchronizedRenderers | |
| virtual vtkObjectBase * | NewInstanceInternal () const |
| vtkSynchronizedRenderers () | |
| ~vtkSynchronizedRenderers () | |
| virtual void | HandleStartRender () |
| virtual void | HandleEndRender () |
| virtual void | HandleAbortRender () |
| virtual void | MasterStartRender () |
| virtual void | SlaveStartRender () |
| virtual void | MasterEndRender () |
| virtual void | SlaveEndRender () |
| virtual void | PushImageToScreen () |
Protected Member Functions inherited from vtkObject | |
| vtkObject () | |
| virtual | ~vtkObject () |
| void | RegisterInternal (vtkObjectBase *, vtkTypeBool check) VTK_OVERRIDE |
| void | UnRegisterInternal (vtkObjectBase *, vtkTypeBool check) VTK_OVERRIDE |
| void | InternalGrabFocus (vtkCommand *mouseEvents, vtkCommand *keypressEvents=NULL) |
| void | InternalReleaseFocus () |
| void | InternalGrabFocus (vtkCommand *mouseEvents, vtkCommand *keypressEvents=NULL) |
| void | InternalReleaseFocus () |
Protected Member Functions inherited from vtkObjectBase | |
| vtkObjectBase () | |
| virtual | ~vtkObjectBase () |
| virtual void | CollectRevisions (ostream &) |
| virtual void | ReportReferences (vtkGarbageCollector *) |
| vtkObjectBase (const vtkObjectBase &) | |
| void | operator= (const vtkObjectBase &) |
Protected Attributes | |
| vtkCameraPass * | CameraRenderPass |
| vtkIceTCompositePass * | IceTCompositePass |
| vtkRenderPass * | RenderPass |
| vtkImageProcessingPass * | ImageProcessingPass |
Protected Attributes inherited from vtkSynchronizedRenderers | |
| vtkMultiProcessController * | ParallelController |
| vtkOpenGLRenderer * | Renderer |
| vtkSynchronizedRenderers * | CaptureDelegate |
| vtkRawImage | ReducedImage |
| vtkRawImage | FullImage |
| bool | ParallelRendering |
| int | ImageReductionFactor |
| bool | WriteBackImages |
| int | RootProcessId |
| bool | AutomaticEventHandling |
Protected Attributes inherited from vtkObject | |
| bool | Debug |
| vtkTimeStamp | MTime |
| vtkSubjectHelper * | SubjectHelper |
Protected Attributes inherited from vtkObjectBase | |
| vtkAtomicInt32 | ReferenceCount |
| vtkWeakPointerBase ** | WeakPointers |
Additional Inherited Members | |
Public Attributes inherited from vtkSynchronizedRenderers | |
| SYNC_RENDERER_TAG | |
| RESET_CAMERA_TAG | |
| COMPUTE_BOUNDS_TAG | |
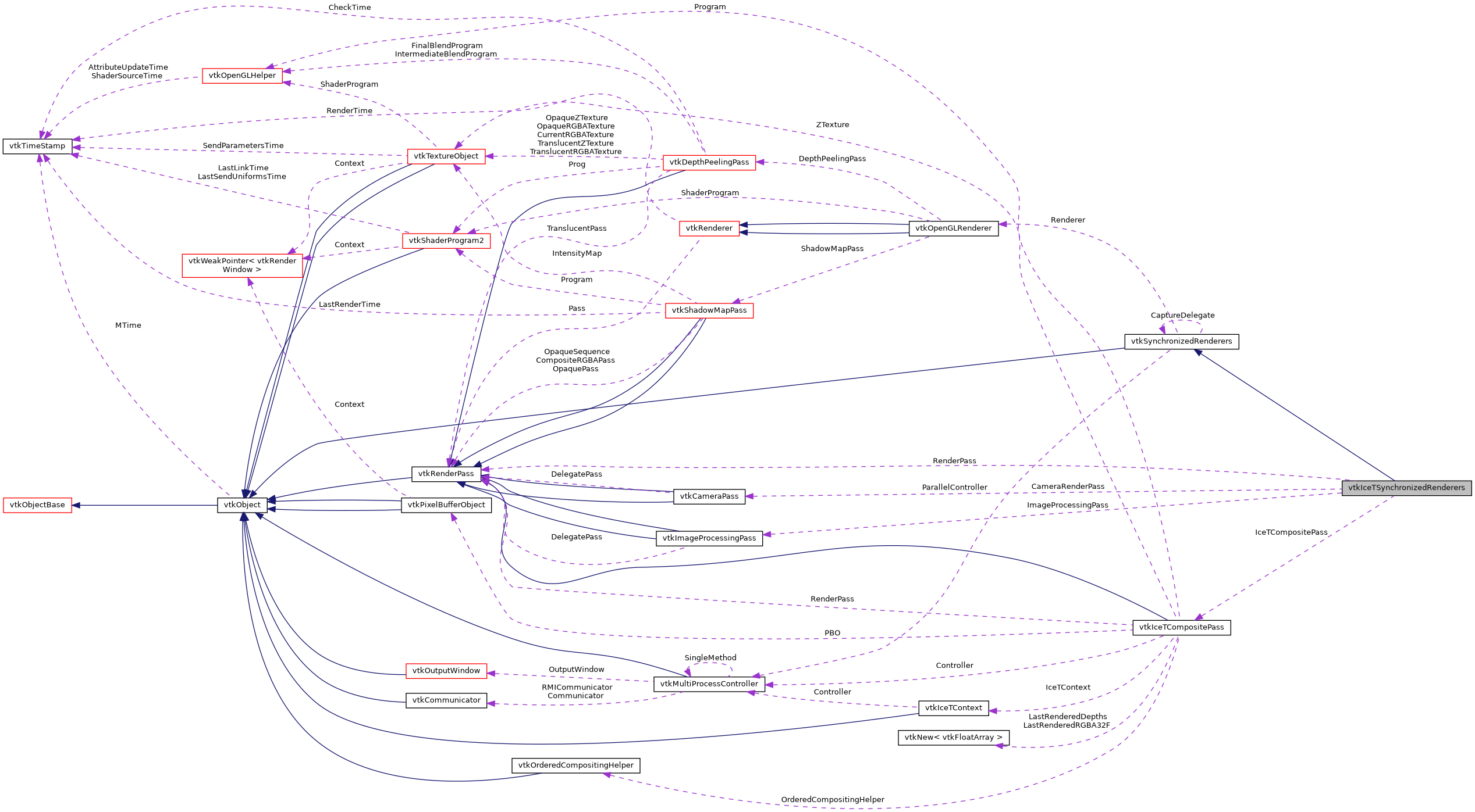
vtkSynchronizedRenderers subclass that uses IceT for parallel rendering and compositing.
vtkIceTSynchronizedRenderers uses IceT (the Image Compositing Engine for Tiles) for parallel rendering and compositing. This class simply uses vtkIceTCompositePass internally, even though this class is designed to be used with traditional renderers and not those using render-passes. Note that this class internally does indeed leverage the RenderPass mechanism to intercept render calls from a vtkRenderer. In other words, if you are using render passes, you should not use this class. Your render passes will be overridden.
Definition at line 29 of file vtkIceTSynchronizedRenderers.h.
Definition at line 33 of file vtkIceTSynchronizedRenderers.h.
|
protected |
|
overrideprotected |
|
static |
|
virtual |
Reimplemented from vtkSynchronizedRenderers.
|
static |
|
overridevirtual |
Reimplemented from vtkSynchronizedRenderers.
|
overridevirtual |
Set the renderer to be synchronized by this instance.
A vtkSynchronizedRenderers instance can be used to synchronize exactly 1 renderer on each processes. You can create multiple instances on vtkSynchronizedRenderers to synchronize multiple renderers.
Reimplemented from vtkSynchronizedRenderers.
Set the tile dimensions.
Default is (1, 1). If any of the dimensions is > 1 then tile display mode is assumed.
Definition at line 48 of file vtkIceTSynchronizedRenderers.h.
Set the tile mullions.
The mullions are measured in pixels. Use negative numbers for overlap.
Definition at line 54 of file vtkIceTSynchronizedRenderers.h.
|
inline |
Set to true if data is replicated on all processes.
This will enable IceT to minimize communications since data is available on all process. Off by default.
Definition at line 61 of file vtkIceTSynchronizedRenderers.h.
|
inline |
partition ordering that gives processes ordering.
Initial value is a nullptr pointer. This is used only when UseOrderedCompositing is true.
Definition at line 70 of file vtkIceTSynchronizedRenderers.h.
|
inline |
Set this to true, if compositing must be done in a specific order.
This is necessary when rendering volumes or translucent geometries. When UseOrderedCompositing is set to true, it is expected that the PartitionOrdering is set as well. The PartitionOrdering is used to decide the process-order for compositing.
Definition at line 81 of file vtkIceTSynchronizedRenderers.h.
|
overridevirtual |
Set the image reduction factor.
Overrides superclass implementation.
Reimplemented from vtkSynchronizedRenderers.
|
inlineoverridevirtual |
Reimplemented from vtkSynchronizedRenderers.
Definition at line 90 of file vtkIceTSynchronizedRenderers.h.
|
inlineoverridevirtual |
Set the parallel message communicator.
This is used to communicate among processes.
Reimplemented from vtkSynchronizedRenderers.
Definition at line 100 of file vtkIceTSynchronizedRenderers.h.
| void vtkIceTSynchronizedRenderers::SetImageProcessingPass | ( | vtkImageProcessingPass * | ) |
Get/Set an image processing pass to process the rendered images.
|
virtual |
Get/Set an image processing pass to process the rendered images.
| void vtkIceTSynchronizedRenderers::SetUseDepthBuffer | ( | bool | ) |
Activates or de-activated the use of Depth Buffer.
| void vtkIceTSynchronizedRenderers::SetRenderEmptyImages | ( | bool | ) |
Enable/Disable empty images optimization.
Render empty images is disabled by default. It may be needed if a painter needs to make MPI global collective communication.
| void vtkIceTSynchronizedRenderers::SetRenderPass | ( | vtkRenderPass * | ) |
Get/Set geometry rendering pass.
This pass is used to render the geometry. If none specified then default rendering pipeline is used. This is typically the render-pass pipeline after the CameraPass. The CameraPass is setup by ParaView specially since ParaView needs some customizations for multiviews/icet etc.
|
virtual |
Get/Set geometry rendering pass.
This pass is used to render the geometry. If none specified then default rendering pipeline is used. This is typically the render-pass pipeline after the CameraPass. The CameraPass is setup by ParaView specially since ParaView needs some customizations for multiviews/icet etc.
|
virtual |
Provides access to the internal vtkIceTCompositePass.
Only use this if you know what you're doing.
|
overrideprotectedvirtual |
Overridden to capture image from icet buffers instead of the screen.
Reimplemented from vtkSynchronizedRenderers.
|
protected |
Definition at line 157 of file vtkIceTSynchronizedRenderers.h.
|
protected |
Definition at line 158 of file vtkIceTSynchronizedRenderers.h.
|
protected |
Definition at line 161 of file vtkIceTSynchronizedRenderers.h.
|
protected |
Definition at line 162 of file vtkIceTSynchronizedRenderers.h.
1.8.13 on Tue Dec 31 2024