|
| virtual const char * | GetClassName () |
| |
| virtual int | IsA (const char *type) |
| |
| void | PrintSelf (ostream &os, vtkIndent indent) override |
| |
| vtkMTimeType | GetMTime () override |
| | Override GetMTime because we rely on internal filters that have their own MTime. More...
|
| |
| void | SetCutNormal (int cutIndex, double normal[3]) |
| | Set a Slice Normal for a given cutter. More...
|
| |
| void | SetCutOrigin (int cutIndex, double origin[3]) |
| | Set a slice Origin for a given cutter. More...
|
| |
| void | SetCutValue (int cutIndex, int index, double value) |
| | Set a slice value for a given cutter. More...
|
| |
| void | SetNumberOfSlice (int cutIndex, int size) |
| | Set number of slices for a given cutter. More...
|
| |
| void | SetToDefaultSettings () |
| | Default settings: More...
|
| |
| void | SetCutOrigins (double origin[3]) |
| | Set slice Origin for all cutter. More...
|
| |
| void | SetCutOrigins (double x, double y, double z) |
| |
| void | EnableProbe (int enable) |
| | Enable to probe the dataset at the given cut origin. More...
|
| |
| bool | GetProbedPointData (const char *arrayName, double &value) |
| | Return true if any data is available and provide the value as argument. More...
|
| |
| vtkPolyDataAlgorithm * | NewInstance () const |
| |
| vtkDataObject * | GetInput () |
| |
| vtkDataObject * | GetInput (int port) |
| |
| vtkPolyData * | GetPolyDataInput (int port) |
| |
| vtkPolyData * | GetOutput () |
| |
| vtkPolyData * | GetOutput (int) |
| |
| virtual void | SetOutput (vtkDataObject *d) |
| |
| virtual int | ProcessRequest (vtkInformation *, vtkInformationVector **, vtkInformationVector *) |
| |
| void | SetInputData (vtkDataObject *) |
| |
| void | SetInputData (int, vtkDataObject *) |
| |
| void | AddInputData (vtkDataObject *) |
| |
| void | AddInputData (int, vtkDataObject *) |
| |
| vtkPolyData * | GetOutput () |
| |
| vtkPolyData * | GetOutput (int) |
| |
| virtual void | SetOutput (vtkDataObject *d) |
| |
| virtual int | ProcessRequest (vtkInformation *, vtkInformationVector **, vtkInformationVector *) |
| |
| void | SetInputData (vtkDataObject *) |
| |
| void | SetInputData (int, vtkDataObject *) |
| |
| void | AddInputData (vtkDataObject *) |
| |
| void | AddInputData (int, vtkDataObject *) |
| |
| vtkAlgorithm * | NewInstance () const |
| |
| int | HasExecutive () |
| |
| vtkExecutive * | GetExecutive () |
| |
| virtual void | SetExecutive (vtkExecutive *executive) |
| |
| virtual int | ModifyRequest (vtkInformation *request, int when) |
| |
| vtkInformation * | GetInputPortInformation (int port) |
| |
| vtkInformation * | GetOutputPortInformation (int port) |
| |
| int | GetNumberOfInputPorts () |
| |
| int | GetNumberOfOutputPorts () |
| |
| void | UpdateProgress (double amount) |
| |
| vtkInformation * | GetInputArrayInformation (int idx) |
| |
| void | RemoveAllInputs () |
| |
| vtkDataObject * | GetOutputDataObject (int port) |
| |
| virtual void | RemoveInputConnection (int port, vtkAlgorithmOutput *input) |
| |
| virtual void | RemoveInputConnection (int port, int idx) |
| |
| virtual void | RemoveAllInputConnections (int port) |
| |
| int | GetNumberOfInputConnections (int port) |
| |
| int | GetTotalNumberOfInputConnections () |
| |
| vtkAlgorithmOutput * | GetInputConnection (int port, int index) |
| |
| vtkAlgorithm * | GetInputAlgorithm (int port, int index, int &algPort) |
| |
| vtkAlgorithm * | GetInputAlgorithm (int port, int index) |
| |
| vtkExecutive * | GetInputExecutive (int port, int index) |
| |
| vtkInformation * | GetInputInformation (int port, int index) |
| |
| vtkInformation * | GetOutputInformation (int port) |
| |
| virtual int | Update (int port, vtkInformationVector *requests) |
| |
| virtual int | Update (vtkInformation *requests) |
| |
| virtual int | UpdateExtent (const int extents[6]) |
| |
| virtual void | UpdateInformation () |
| |
| virtual void | UpdateDataObject () |
| |
| virtual void | PropagateUpdateExtent () |
| |
| virtual void | UpdateWholeExtent () |
| |
| void | ConvertTotalInputToPortConnection (int ind, int &port, int &conn) |
| |
| int | SetUpdateExtentToWholeExtent (int port) |
| |
| int | SetUpdateExtentToWholeExtent () |
| |
| void | SetUpdateExtent (int port, int extent[6]) |
| |
| void | SetUpdateExtent (int extent[6]) |
| |
| int | ProcessRequest (vtkInformation *request, vtkCollection *inInfo, vtkInformationVector *outInfo) |
| |
| virtual int | ComputePipelineMTime (vtkInformation *request, vtkInformationVector **inInfoVec, vtkInformationVector *outInfoVec, int requestFromOutputPort, vtkMTimeType *mtime) |
| |
| virtual vtkInformation * | GetInformation () |
| |
| virtual void | SetInformation (vtkInformation *) |
| |
| void | Register (vtkObjectBase *o) VTK_OVERRIDE |
| |
| void | UnRegister (vtkObjectBase *o) VTK_OVERRIDE |
| |
| virtual void | SetAbortExecute (int) |
| |
| virtual int | GetAbortExecute () |
| |
| virtual void | AbortExecuteOn () |
| |
| virtual void | AbortExecuteOff () |
| |
| virtual void | SetProgress (double) |
| |
| virtual double | GetProgress () |
| |
| void | SetProgressText (const char *ptext) |
| |
| virtual char * | GetProgressText () |
| |
| virtual unsigned long | GetErrorCode () |
| |
| virtual void | SetInputArrayToProcess (int idx, int port, int connection, int fieldAssociation, const char *name) |
| |
| virtual void | SetInputArrayToProcess (int idx, int port, int connection, int fieldAssociation, int fieldAttributeType) |
| |
| virtual void | SetInputArrayToProcess (int idx, vtkInformation *info) |
| |
| virtual void | SetInputArrayToProcess (int idx, int port, int connection, const char *fieldAssociation, const char *attributeTypeorName) |
| |
| vtkDataObject * | GetInputDataObject (int port, int connection) |
| |
| virtual void | SetInputConnection (int port, vtkAlgorithmOutput *input) |
| |
| virtual void | SetInputConnection (vtkAlgorithmOutput *input) |
| |
| virtual void | AddInputConnection (int port, vtkAlgorithmOutput *input) |
| |
| virtual void | AddInputConnection (vtkAlgorithmOutput *input) |
| |
| virtual void | SetInputDataObject (int port, vtkDataObject *data) |
| |
| virtual void | SetInputDataObject (vtkDataObject *data) |
| |
| virtual void | AddInputDataObject (int port, vtkDataObject *data) |
| |
| virtual void | AddInputDataObject (vtkDataObject *data) |
| |
| vtkAlgorithmOutput * | GetOutputPort (int index) |
| |
| vtkAlgorithmOutput * | GetOutputPort () |
| |
| vtkAlgorithm * | GetInputAlgorithm () |
| |
| vtkExecutive * | GetInputExecutive () |
| |
| vtkInformation * | GetInputInformation () |
| |
| virtual void | Update (int port) |
| |
| virtual void | Update () |
| |
| virtual int | UpdatePiece (int piece, int numPieces, int ghostLevels, const int extents[6]=0) |
| |
| virtual int | UpdateTimeStep (double time, int piece=-1, int numPieces=1, int ghostLevels=0, const int extents[6]=0) |
| |
| virtual void | SetReleaseDataFlag (int) |
| |
| virtual int | GetReleaseDataFlag () |
| |
| void | ReleaseDataFlagOn () |
| |
| void | ReleaseDataFlagOff () |
| |
| int | UpdateExtentIsEmpty (vtkInformation *pinfo, vtkDataObject *output) |
| |
| int | UpdateExtentIsEmpty (vtkInformation *pinfo, int extentType) |
| |
| void | SetUpdateExtent (int port, int piece, int numPieces, int ghostLevel) |
| |
| void | SetUpdateExtent (int piece, int numPieces, int ghostLevel) |
| |
| int * | GetUpdateExtent () |
| |
| int * | GetUpdateExtent (int port) |
| |
| void | GetUpdateExtent (int &x0, int &x1, int &y0, int &y1, int &z0, int &z1) |
| |
| void | GetUpdateExtent (int port, int &x0, int &x1, int &y0, int &y1, int &z0, int &z1) |
| |
| void | GetUpdateExtent (int extent[6]) |
| |
| void | GetUpdateExtent (int port, int extent[6]) |
| |
| int | GetUpdatePiece () |
| |
| int | GetUpdatePiece (int port) |
| |
| int | GetUpdateNumberOfPieces () |
| |
| int | GetUpdateNumberOfPieces (int port) |
| |
| int | GetUpdateGhostLevel () |
| |
| int | GetUpdateGhostLevel (int port) |
| |
| void | SetProgressObserver (vtkProgressObserver *) |
| |
| virtual vtkProgressObserver * | GetProgressObserver () |
| |
| int | ProcessRequest (vtkInformation *request, vtkCollection *inInfo, vtkInformationVector *outInfo) |
| |
| virtual int | ComputePipelineMTime (vtkInformation *request, vtkInformationVector **inInfoVec, vtkInformationVector *outInfoVec, int requestFromOutputPort, vtkMTimeType *mtime) |
| |
| virtual vtkInformation * | GetInformation () |
| |
| virtual void | SetInformation (vtkInformation *) |
| |
| void | Register (vtkObjectBase *o) VTK_OVERRIDE |
| |
| void | UnRegister (vtkObjectBase *o) VTK_OVERRIDE |
| |
| virtual void | SetAbortExecute (int) |
| |
| virtual int | GetAbortExecute () |
| |
| virtual void | AbortExecuteOn () |
| |
| virtual void | AbortExecuteOff () |
| |
| virtual void | SetProgress (double) |
| |
| virtual double | GetProgress () |
| |
| void | SetProgressText (const char *ptext) |
| |
| virtual char * | GetProgressText () |
| |
| virtual unsigned long | GetErrorCode () |
| |
| virtual void | SetInputArrayToProcess (int idx, int port, int connection, int fieldAssociation, const char *name) |
| |
| virtual void | SetInputArrayToProcess (int idx, int port, int connection, int fieldAssociation, int fieldAttributeType) |
| |
| virtual void | SetInputArrayToProcess (int idx, vtkInformation *info) |
| |
| virtual void | SetInputArrayToProcess (int idx, int port, int connection, const char *fieldAssociation, const char *attributeTypeorName) |
| |
| vtkDataObject * | GetInputDataObject (int port, int connection) |
| |
| virtual void | SetInputConnection (int port, vtkAlgorithmOutput *input) |
| |
| virtual void | SetInputConnection (vtkAlgorithmOutput *input) |
| |
| virtual void | AddInputConnection (int port, vtkAlgorithmOutput *input) |
| |
| virtual void | AddInputConnection (vtkAlgorithmOutput *input) |
| |
| virtual void | SetInputDataObject (int port, vtkDataObject *data) |
| |
| virtual void | SetInputDataObject (vtkDataObject *data) |
| |
| virtual void | AddInputDataObject (int port, vtkDataObject *data) |
| |
| virtual void | AddInputDataObject (vtkDataObject *data) |
| |
| vtkAlgorithmOutput * | GetOutputPort (int index) |
| |
| vtkAlgorithmOutput * | GetOutputPort () |
| |
| vtkAlgorithm * | GetInputAlgorithm () |
| |
| vtkExecutive * | GetInputExecutive () |
| |
| vtkInformation * | GetInputInformation () |
| |
| virtual void | Update (int port) |
| |
| virtual void | Update () |
| |
| virtual int | UpdatePiece (int piece, int numPieces, int ghostLevels, const int extents[6]=0) |
| |
| virtual int | UpdateTimeStep (double time, int piece=-1, int numPieces=1, int ghostLevels=0, const int extents[6]=0) |
| |
| virtual void | SetReleaseDataFlag (int) |
| |
| virtual int | GetReleaseDataFlag () |
| |
| void | ReleaseDataFlagOn () |
| |
| void | ReleaseDataFlagOff () |
| |
| int | UpdateExtentIsEmpty (vtkInformation *pinfo, vtkDataObject *output) |
| |
| int | UpdateExtentIsEmpty (vtkInformation *pinfo, int extentType) |
| |
| void | SetUpdateExtent (int port, int piece, int numPieces, int ghostLevel) |
| |
| void | SetUpdateExtent (int piece, int numPieces, int ghostLevel) |
| |
| int * | GetUpdateExtent () |
| |
| int * | GetUpdateExtent (int port) |
| |
| void | GetUpdateExtent (int &x0, int &x1, int &y0, int &y1, int &z0, int &z1) |
| |
| void | GetUpdateExtent (int port, int &x0, int &x1, int &y0, int &y1, int &z0, int &z1) |
| |
| void | GetUpdateExtent (int extent[6]) |
| |
| void | GetUpdateExtent (int port, int extent[6]) |
| |
| int | GetUpdatePiece () |
| |
| int | GetUpdatePiece (int port) |
| |
| int | GetUpdateNumberOfPieces () |
| |
| int | GetUpdateNumberOfPieces (int port) |
| |
| int | GetUpdateGhostLevel () |
| |
| int | GetUpdateGhostLevel (int port) |
| |
| void | SetProgressObserver (vtkProgressObserver *) |
| |
| virtual vtkProgressObserver * | GetProgressObserver () |
| |
| | vtkBaseTypeMacro (vtkObject, vtkObjectBase) |
| |
| virtual void | DebugOn () |
| |
| virtual void | DebugOff () |
| |
| bool | GetDebug () |
| |
| void | SetDebug (bool debugFlag) |
| |
| virtual void | Modified () |
| |
| void | RemoveObserver (unsigned long tag) |
| |
| void | RemoveObservers (unsigned long event) |
| |
| void | RemoveObservers (const char *event) |
| |
| void | RemoveAllObservers () |
| |
| int | HasObserver (unsigned long event) |
| |
| int | HasObserver (const char *event) |
| |
| int | InvokeEvent (unsigned long event) |
| |
| int | InvokeEvent (const char *event) |
| |
| unsigned long | AddObserver (unsigned long event, vtkCommand *, float priority=0.0f) |
| |
| unsigned long | AddObserver (const char *event, vtkCommand *, float priority=0.0f) |
| |
| vtkCommand * | GetCommand (unsigned long tag) |
| |
| void | RemoveObserver (vtkCommand *) |
| |
| void | RemoveObservers (unsigned long event, vtkCommand *) |
| |
| void | RemoveObservers (const char *event, vtkCommand *) |
| |
| int | HasObserver (unsigned long event, vtkCommand *) |
| |
| int | HasObserver (const char *event, vtkCommand *) |
| |
| unsigned long | AddObserver (unsigned long event, U observer, void(T::*callback)(), float priority=0.0f) |
| |
| unsigned long | AddObserver (unsigned long event, U observer, void(T::*callback)(vtkObject *, unsigned long, void *), float priority=0.0f) |
| |
| unsigned long | AddObserver (unsigned long event, U observer, bool(T::*callback)(vtkObject *, unsigned long, void *), float priority=0.0f) |
| |
| int | InvokeEvent (unsigned long event, void *callData) |
| |
| int | InvokeEvent (const char *event, void *callData) |
| |
| unsigned long | AddObserver (unsigned long event, vtkCommand *, float priority=0.0f) |
| |
| unsigned long | AddObserver (const char *event, vtkCommand *, float priority=0.0f) |
| |
| vtkCommand * | GetCommand (unsigned long tag) |
| |
| void | RemoveObserver (vtkCommand *) |
| |
| void | RemoveObservers (unsigned long event, vtkCommand *) |
| |
| void | RemoveObservers (const char *event, vtkCommand *) |
| |
| int | HasObserver (unsigned long event, vtkCommand *) |
| |
| int | HasObserver (const char *event, vtkCommand *) |
| |
| unsigned long | AddObserver (unsigned long event, U observer, void(T::*callback)(), float priority=0.0f) |
| |
| unsigned long | AddObserver (unsigned long event, U observer, void(T::*callback)(vtkObject *, unsigned long, void *), float priority=0.0f) |
| |
| unsigned long | AddObserver (unsigned long event, U observer, bool(T::*callback)(vtkObject *, unsigned long, void *), float priority=0.0f) |
| |
| int | InvokeEvent (unsigned long event, void *callData) |
| |
| int | InvokeEvent (const char *event, void *callData) |
| |
| const char * | GetClassName () const |
| |
| virtual void | Delete () |
| |
| virtual void | FastDelete () |
| |
| void | Print (ostream &os) |
| |
| void | SetReferenceCount (int) |
| |
| virtual void | PrintHeader (ostream &os, vtkIndent indent) |
| |
| virtual void | PrintTrailer (ostream &os, vtkIndent indent) |
| |
| int | GetReferenceCount () |
| |
| void | PrintRevisions (ostream &) |
| |
| virtual void | PrintHeader (ostream &os, vtkIndent indent) |
| |
| virtual void | PrintTrailer (ostream &os, vtkIndent indent) |
| |
| int | GetReferenceCount () |
| |
| void | PrintRevisions (ostream &) |
| |
|
| | vtkThreeSliceFilter () |
| |
| | ~vtkThreeSliceFilter () override |
| |
| int | FillInputPortInformation (int port, vtkInformation *info) override |
| |
| int | RequestData (vtkInformation *, vtkInformationVector **, vtkInformationVector *) override |
| |
| void | Process (vtkDataSet *input, vtkPolyData *outputs[4], unsigned int compositeIndex) |
| |
| virtual vtkObjectBase * | NewInstanceInternal () const |
| |
| | vtkPolyDataAlgorithm () |
| |
| | ~vtkPolyDataAlgorithm () |
| |
| virtual int | RequestInformation (vtkInformation *request, vtkInformationVector **inputVector, vtkInformationVector *outputVector) |
| |
| virtual int | FillOutputPortInformation (int port, vtkInformation *info) |
| |
| virtual int | RequestUpdateExtent (vtkInformation *, vtkInformationVector **, vtkInformationVector *) |
| |
| virtual int | RequestUpdateExtent (vtkInformation *, vtkInformationVector **, vtkInformationVector *) |
| |
| | vtkAlgorithm () |
| |
| | ~vtkAlgorithm () |
| |
| virtual void | SetNumberOfInputPorts (int n) |
| |
| virtual void | SetNumberOfOutputPorts (int n) |
| |
| int | InputPortIndexInRange (int index, const char *action) |
| |
| int | OutputPortIndexInRange (int index, const char *action) |
| |
| int | GetInputArrayAssociation (int idx, vtkInformationVector **inputVector) |
| |
| virtual vtkExecutive * | CreateDefaultExecutive () |
| |
| void | ReportReferences (vtkGarbageCollector *) VTK_OVERRIDE |
| |
| virtual void | SetNumberOfInputConnections (int port, int n) |
| |
| int | GetInputArrayAssociation (int idx, int connection, vtkInformationVector **inputVector) |
| |
| int | GetInputArrayAssociation (int idx, vtkDataObject *input) |
| |
| vtkDataArray * | GetInputArrayToProcess (int idx, vtkInformationVector **inputVector) |
| |
| vtkDataArray * | GetInputArrayToProcess (int idx, vtkInformationVector **inputVector, int &association) |
| |
| vtkDataArray * | GetInputArrayToProcess (int idx, int connection, vtkInformationVector **inputVector) |
| |
| vtkDataArray * | GetInputArrayToProcess (int idx, int connection, vtkInformationVector **inputVector, int &association) |
| |
| vtkDataArray * | GetInputArrayToProcess (int idx, vtkDataObject *input) |
| |
| vtkDataArray * | GetInputArrayToProcess (int idx, vtkDataObject *input, int &association) |
| |
| vtkAbstractArray * | GetInputAbstractArrayToProcess (int idx, vtkInformationVector **inputVector) |
| |
| vtkAbstractArray * | GetInputAbstractArrayToProcess (int idx, vtkInformationVector **inputVector, int &association) |
| |
| vtkAbstractArray * | GetInputAbstractArrayToProcess (int idx, int connection, vtkInformationVector **inputVector) |
| |
| vtkAbstractArray * | GetInputAbstractArrayToProcess (int idx, int connection, vtkInformationVector **inputVector, int &association) |
| |
| vtkAbstractArray * | GetInputAbstractArrayToProcess (int idx, vtkDataObject *input) |
| |
| vtkAbstractArray * | GetInputAbstractArrayToProcess (int idx, vtkDataObject *input, int &association) |
| |
| vtkInformation * | GetInputArrayFieldInformation (int idx, vtkInformationVector **inputVector) |
| |
| virtual void | SetNthInputConnection (int port, int index, vtkAlgorithmOutput *input) |
| |
| void | SetInputDataInternal (int port, vtkDataObject *input) |
| |
| void | AddInputDataInternal (int port, vtkDataObject *input) |
| |
| int | GetInputArrayAssociation (int idx, int connection, vtkInformationVector **inputVector) |
| |
| int | GetInputArrayAssociation (int idx, vtkDataObject *input) |
| |
| vtkDataArray * | GetInputArrayToProcess (int idx, vtkInformationVector **inputVector) |
| |
| vtkDataArray * | GetInputArrayToProcess (int idx, vtkInformationVector **inputVector, int &association) |
| |
| vtkDataArray * | GetInputArrayToProcess (int idx, int connection, vtkInformationVector **inputVector) |
| |
| vtkDataArray * | GetInputArrayToProcess (int idx, int connection, vtkInformationVector **inputVector, int &association) |
| |
| vtkDataArray * | GetInputArrayToProcess (int idx, vtkDataObject *input) |
| |
| vtkDataArray * | GetInputArrayToProcess (int idx, vtkDataObject *input, int &association) |
| |
| vtkAbstractArray * | GetInputAbstractArrayToProcess (int idx, vtkInformationVector **inputVector) |
| |
| vtkAbstractArray * | GetInputAbstractArrayToProcess (int idx, vtkInformationVector **inputVector, int &association) |
| |
| vtkAbstractArray * | GetInputAbstractArrayToProcess (int idx, int connection, vtkInformationVector **inputVector) |
| |
| vtkAbstractArray * | GetInputAbstractArrayToProcess (int idx, int connection, vtkInformationVector **inputVector, int &association) |
| |
| vtkAbstractArray * | GetInputAbstractArrayToProcess (int idx, vtkDataObject *input) |
| |
| vtkAbstractArray * | GetInputAbstractArrayToProcess (int idx, vtkDataObject *input, int &association) |
| |
| vtkInformation * | GetInputArrayFieldInformation (int idx, vtkInformationVector **inputVector) |
| |
| virtual void | SetErrorCode (unsigned long) |
| |
| virtual void | SetNthInputConnection (int port, int index, vtkAlgorithmOutput *input) |
| |
| void | SetInputDataInternal (int port, vtkDataObject *input) |
| |
| void | AddInputDataInternal (int port, vtkDataObject *input) |
| |
| | vtkObject () |
| |
| virtual | ~vtkObject () |
| |
| void | RegisterInternal (vtkObjectBase *, vtkTypeBool check) VTK_OVERRIDE |
| |
| void | UnRegisterInternal (vtkObjectBase *, vtkTypeBool check) VTK_OVERRIDE |
| |
| void | InternalGrabFocus (vtkCommand *mouseEvents, vtkCommand *keypressEvents=NULL) |
| |
| void | InternalReleaseFocus () |
| |
| void | InternalGrabFocus (vtkCommand *mouseEvents, vtkCommand *keypressEvents=NULL) |
| |
| void | InternalReleaseFocus () |
| |
| | vtkObjectBase () |
| |
| virtual | ~vtkObjectBase () |
| |
| virtual void | CollectRevisions (ostream &) |
| |
| | vtkObjectBase (const vtkObjectBase &) |
| |
| void | operator= (const vtkObjectBase &) |
| |
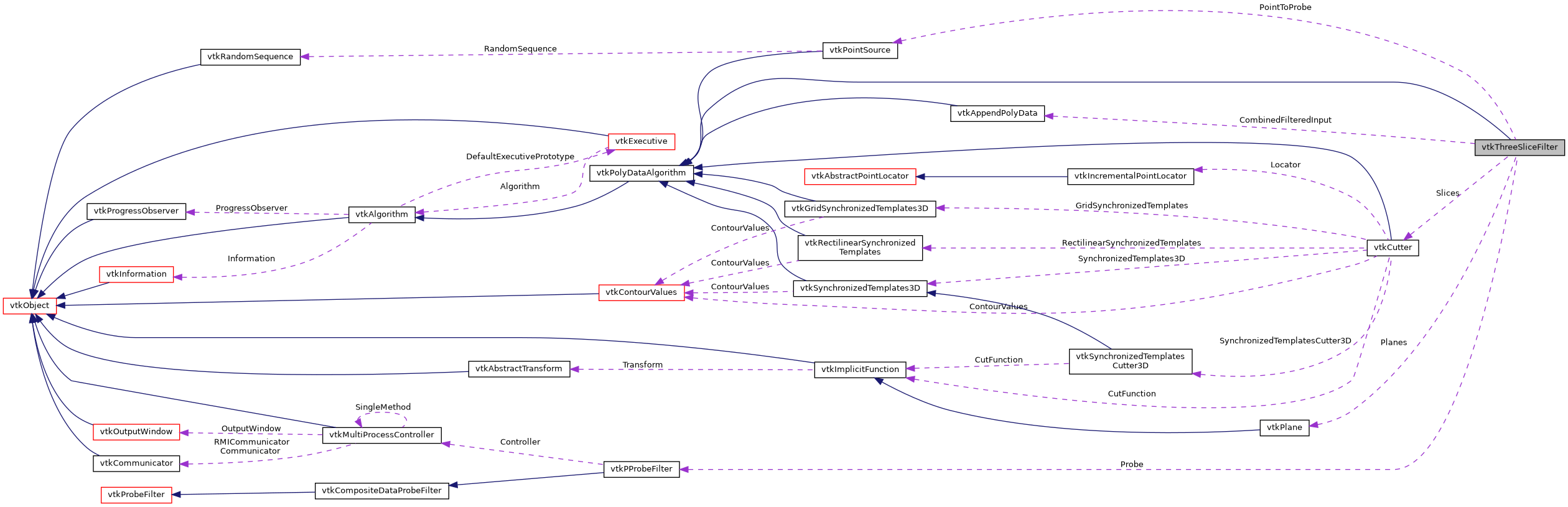
Cut vtkDataSet along 3 planes.
vtkThreeSliceFilter is a filter that slice the input data using 3 plane cut. Each axis cut could embed several slices by providing several values. As output you will find 4 output ports. The output ports are defined as follow:
- 0: Merge of all the cutter output
- 1: Output of the first internal vtkCutter filter
- 2: Output of the second internal vtkCutter filter
- 3: Output of the third internal vtkCutter filter
Definition at line 34 of file vtkThreeSliceFilter.h.