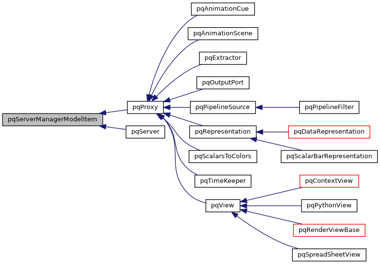
pqServerManagerModelItem is a element maintained by pqServerManagerModel. More...
#include <pqServerManagerModelItem.h>

Public Member Functions | |
| pqServerManagerModelItem (QObject *parent=nullptr) | |
| ~pqServerManagerModelItem () override | |
Protected Member Functions | |
| vtkEventQtSlotConnect * | getConnector () |
| All subclasses generally need some vtkEventQtSlotConnect instance to connect to VTK events. More... | |
pqServerManagerModelItem is a element maintained by pqServerManagerModel.
pqServerManagerModel creates instances of pqServerManagerModelItem (and its subclasses) for every signification Server-Manager object such as a session (pqServer), source proxy (pqPipelineSource), filter proxy (pqPipelineFilter), view proxy (pqView) and so on.
Definition at line 19 of file pqServerManagerModelItem.h.
| pqServerManagerModelItem::pqServerManagerModelItem | ( | QObject * | parent = nullptr | ) |
|
override |
|
protected |
All subclasses generally need some vtkEventQtSlotConnect instance to connect to VTK events.
This provides access to a vtkEventQtSlotConnect instance which all subclasses can use for listening to events.
1.8.13 on Sat Aug 24 2024